一周负面舆情回顾:“绿洲”回应抄袭称已临时下架
上周,微博旗下社交APP绿洲还未正式发布就遇到了“抄袭”麻烦:
|“绿洲”回应抄袭称已临时下架|
微博新产品绿洲相关元素设计被网友举报,涉嫌抄袭韩国某设计团队作品。
对此,绿洲团队在官方微博说明了设计情况,并发文回应称,为保护版权,现在绿洲已进行临时下架处理,同时启动内部设计流程核查工作,并跟相关设计方联系解决版权问题。
以下为回应全文:
我们刚了解到有朋友反馈绿洲相关元素设计与韩国某设计团队作品相似,在此先向设计方表示歉意!同时也向所有关注我们的朋友致歉!特别感谢反馈者@王___遠 !
同时向各位说明设计情况如下:前期设计师确实借鉴了网上公开素材的类似设计元素,这些基础元素包含沙漠、太阳、仙人掌等,也是我们的主要设计思路:现在的社交网络里,大家都跟沙漠里的一群仙人掌似的,太孤寂,又浑身是刺,我们需要一片清爽的绿洲。
附图是绿洲设计师的AI设计方案原稿(图一)、参考的Studio fnt素材(图二)、绿洲设计草图(图三、图四)。
为保护版权,现在绿洲已进行临时下架处理,同时启动内部设计流程核查工作,并跟相关设计方联系解决版权问题。
在目前内测阶段,我们没有在设计方面做好足够的准备和管理,所有功能和服务还需要完善。希望朋友们对我们保持监督,帮助绿洲成长,绿洲全体同仁感谢大家的支持!谢谢!
除此以外,苹果公司似乎也是麻烦不断:
|苹果回应iPhone漏洞问题:确实存在但被夸大|
近日据外媒报道,谷歌安全研究人员透露,恶意网站利用iOS中此前未被披露的安全漏洞,在过去至少两年时间内始终在入侵苹果设备。对此,苹果正式作出回应,承认确有其事,但指责谷歌夸大其词,煽动恐惧,而且谷歌的博客帖子中遗漏了许多关键细节。
苹果解释说:“这次复杂的攻击只针对很少的目标,而不是像谷歌所描述的那样对iPhone进行广泛的‘集体’攻击。”苹果表示:“所有证据都表明,这些网站攻击只持续了很短的时间,大约两个月,而不是谷歌暗示的‘两年’。”
苹果声称,该公司早在今年2月份就修复了这些漏洞,当时距离其了解安全漏洞仅仅过去了10天。苹果解释说:“当谷歌接触我们时,我们已经在修复被利用的漏洞。”
目前尚不清楚谷歌是否知道有报道称,有黑客试图用相同的网站攻击安卓设备,也不清楚该谷歌为何没有披露苹果受到总体攻击范围非常小的事实。
苹果表示:“确保安全是个永无止境的旅程,我们的客户可以相信我们正在为他们努力工作。我们在世界各地的产品安全团队不断迭代,一旦发现新的漏洞,会立即引入补丁。为保证用户安全,我们永远不会停止不懈的努力。”
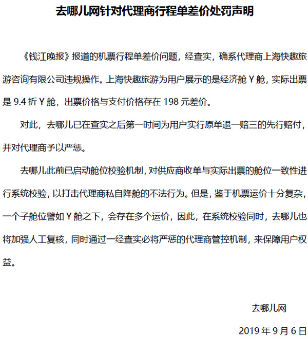
|去哪儿回应机票差价问题|
日前有媒体报道,从西藏旅游回杭州的林女士在去哪儿网上订机票,实际付了3424元,可打出来的行程单上却显示,包含机建燃油费3190元。林女士质疑,除了36元是其他服务外,她的这张机票支付价格比行程单价格多出了198元。这笔差价去哪了?
9月6日下午,去哪儿网公关部一名工作人员回应称,经查实,系代理商上海快趣旅游咨询有限公司违规操作。上海快趣旅游为用户展示的是经济舱Y舱,实际出票是9.4折Y舱,出票价格与支付价格存在198元差价。去哪儿网已在查实之后为用户实行原单退一赔三的先行赔付,并对代理商予以严惩。
最后,我们关注下感觉已经“放弃治疗”的联邦快递:
|联邦快递涉嫌非法收寄管制刀具|
近日有记者从有关部门获悉,近期,联邦快递(中国)有限公司涉嫌非法收寄寄往香港的管制刀具,涉案物品已被我国有关部门暂扣,相关调查正在进行之中。据悉,这是联邦快递继6月非法承运美国客户寄出的内有枪支的包裹之后,再次顶风作案。此举违反中国法律法规。
目前,中国有关部门已暂扣联邦快递涉嫌非法收寄的管制刀具,并依法展开调查。
值得注意的是,在中国国家邮政局发布的7月邮政业消费者申诉情况通告上,联邦快递申诉处理的满意率垫底。
本文数据来源:梅花网MICE舆情监测整理搜集
梅花网MICE舆情监测cis.meihua.info(MICE全称:Market Intelligence Center For Enterprise)是基于梅花网广告监测及新闻监测数据平台,为企业提供舆情负面监测、公关信息收集、市场战略及完全定制化信息的一站式管理解决方案。
MICE定制服务自2008年起长期稳定服务客户逾1000家,行业分布于化工、金融、地产、医药、快消、教育、媒体娱乐等,典型客户有上海华特迪士尼、平安集团、凯德集团、陶氏化工、欧莱雅、星巴克、新浪等。
梅花网舆情监测公众号
- 按热度
- 按时间
