空头不死:马斯克和华尔街疯子的无尽战争
作者丨王亚骏
来源|雪豹财经社(ID:xuebaocaijingshe)
封面来源 | 电影《大空头》剧照
10月11日晚,身居国内某一线城市的投资者肖琳(化名)在美股刚开盘后,将持有的特斯拉看跌期权平仓。这为她带来了近400%的收益。
当天,特斯拉举办了Robotaxi Day。活动结束后的第一个交易日,特斯拉股价收跌8.78%报217.8美元,是Magnificent 7中跌幅最大的股票。
在大洋彼岸,马斯克与空头们的战争已经持续了11年。
2013年,“中概股杀手”、香橼资本创始人安德鲁·莱福特是第一个对特斯拉发起冲锋的知名空头。此后,从敢于驾车撞向Model 3的散户,到前世界首富比尔·盖茨,均加入了这个阵营。
他们对马斯克的发起的攻击花样百出:将马斯克的承诺形容为“马粪”、组织无人机群打探特斯拉内部的消息、甚至诅咒马斯克入狱……
面对攻势,马斯克和特斯拉如何应对?
做空吧,就在盛会前
从2020年起开始买特斯拉股票的肖琳,在Robotaxi Day的前一天买入看跌期权。
作出这个投资决策颇需勇气。
长期给予特斯拉“中性”评级的德意志银行,在9月10日罕见地将特斯拉的评级调高至“买入”,并将其列为汽车行业的首选股。
特斯拉知名多头“木头姐”Cathie Wood则表示,未来5到10年内,自动驾驶出租车市场有机会为特斯拉带来4万亿至5万亿美元收入。
除了Robotaxi,华尔街还期待着另一个明星产品在此次活动中登台。
Deepwater Management分析师Gene Munster预测,Model Q也可能在这次活动中亮相。
这款售价2.5万美元的廉价车型,被华尔街视为特斯拉进一步扩张市场份额的关键。4月,马斯克放出风:Model Q预计将在2025年初、甚至今年晚些时候开始生产。
马斯克本人也为Robotaxi Day极尽造势之能。
9月,他在社交媒体上宣称,这将是载入史册的一天。一位用户称Robotaxi Day是特斯拉自Model 3发布以来最重要的时刻,马斯克对此给予肯定回复:“In my opinion,yes.”
不过,肖琳并未被这些声音干扰和动摇。
对自动驾驶难以实现的判断,加上过去4年投资经历训练出的“盘感”,她坚信:举办盛会的特斯拉,存在做空的机会。
在万众期待中,这场活动因故延迟了近一个小时。马斯克登台演讲19分钟后,活动戛然而止。
失望,是市场对Robotaxi Day的普遍评价。
“就这些?(That's it?)”摩根士丹利分析师Adam Jonas本希望能在这次活动中得到有关FSD系统性能的最新进展、对共享乘车服务的战略规划、特斯拉与人工智能公司xAI的合作情况等信息,但这些期待都没有被满足。
富国银行、摩根大通等投行的分析师,也均在活动结束后表达了不满。
卖出看跌期权后,肖琳在社交媒体上发布了自己此次做空特斯拉的战绩。
还有多少沉默的空头,在聚光灯之外偷笑?
最赚钱的空头标的
2019年5月,索恩投资大会在纽约举行。在这个全球对冲基金界规模最大、最负盛名的会议上,绿光资本创始人大卫·埃因霍恩当众指着一张印有马斯克头像的PPT说:“这是马粪(a lot of horseshit)。”
这张PPT上,还印着马斯克对特斯拉自动驾驶所做的承诺。
埃因霍恩并非脾气火爆之人。相反,在员工眼中,他是个从不生气的老板,喜欢将公司的业绩归功于团队,并热衷于慈善事业。华尔街将埃因霍恩视为标志性空头人物之一。2008年,他曾通过做空雷曼兄弟赚取了10亿美金。
大卫·埃因霍恩
图源:社交媒体
他与马斯克结怨的原因,也是做空。
2017年10月,埃因霍恩向投资者表示,特斯拉在自动驾驶等领域的“假定市场领先地位”,反映出的更可能是让未经充分测试的危险产品上路的意愿,而不是真正的技术优势。
他还认为,特斯拉面临制造短缺、产品缺陷和召回等风险。在此次表态之前,他就已经开始做空特斯拉。
彼时,身处产能地狱的马斯克并没有立即回应埃因霍恩的言论。直到2018年8月,在实现了周产5000辆Model 3的目标,让特斯拉成为一家“真正的车企”后,马斯克向埃因霍恩寄去了一箱短裤,以嘲讽他的做空行为。(编者注:做空与短裤的英文均为short)
收到短裤后,埃因霍恩回应称,马斯克是一个言出必行的人(a man of his word),但“它们的确存在一些制造问题”。埃因霍恩并未明说“它们”指的是短裤,还是Model 3。
他也在酝酿自己的反击。
走出产能地狱后不久,马斯克随即陷入交付地狱。2019年Q1,特斯拉交付了6.3万辆汽车,环比下降31%。4月,埃因霍恩在给股东的信中称特斯拉的汽车“轮子都在往下掉”, 并认为它对自动驾驶能力的“夸张描述”是为了分散投资者对需求问题的注意力。
马斯克很快用行动作出反击。
2019年4月,特斯拉在自动驾驶投资者日上表示,无人驾驶汽车将重塑人们的生活,并帮助特斯拉实现巨额盈利。
这次活动结束后,胜利的天平开始向马斯克倾斜。《马斯克传》作者沃尔特·艾萨克森称,让投资者相信特斯拉会成为全球最有价值的?企,是马斯克举办“自动驾驶投资者日”的原因之一。
同年,特斯拉推出了首款自研自动驾驶芯片HW3.0,并允许部分车主试用初始版本的FSD。
自动驾驶能力的提升,与上海超级工厂开工、交付量上涨等因素一起推高了特斯拉的股价。2019年6月至2020年12月,特斯拉股价上涨超1800%。
2019年11月,马斯克公开向埃因霍恩喊话,称他对特斯拉提出了许多虚假指控,而这些虚假指控,是埃因霍恩在自己所管理资产缩水三分之二等事实面前,保全面子的手段。
”最后,请允许我们送你一件短裤作为小礼物,以帮助你度过这段困难时期。”
但这场局部胜利,并没有驱散盘旋在特斯拉头顶的空头,空头对特斯拉自动驾驶的质疑也始终没有平息。
2022年,特斯拉股价全年跌超65%。金融数据机构S3 Partners的数据显示,特斯拉股价的下跌让空头们在当年总共获得了约170亿美元的收益,也使特斯拉成为当年最赚钱的空头标的。
去年7月,2016年就开始做空特斯拉、在华尔街有“末日博士”之称的尼克斯联合基金(Kynikos Associates)创始人吉姆·查诺斯表示,特斯拉FSD在零售市场上的价值可能接近于零。
没有尽头的战争
在特斯拉空头阵营中,身价最高的成员并不在华尔街。
2022年4月,马斯克在社交媒体上爆料称,他从TED(一个非营利组织)人士那里听说,前世界首富比尔·盖茨持有5亿美元的特斯拉空头头寸。这让他非常生气,即使对方道歉也难以安抚他的情绪。
盖茨看好自动驾驶,他做空特斯拉的理由,是电动?市场将供?于求,导致价格下跌。《马斯克传》写道,盖茨一度因此损失了15亿美元。
2015年,马斯克与比尔·盖茨一同出席博鳌亚洲论坛
图源:《马斯克传》
因为两人之间的“宿怨”,2022年4月中旬,盖茨向马斯克发送了一份亲?执笔撰写的慈善项??件,但后者的回复只有一句话:“你是不是还拿着5亿美元的特斯拉空头头?呢?”
在马斯克眼中,向?部分慈善事业每投?1美元,只会产?20美分的影响。比尔·盖茨可以通过投资特斯拉,为?候变化做更多有益之事。
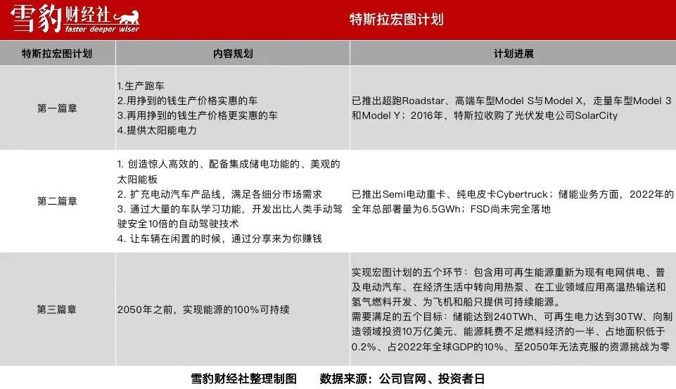
马斯克将改善?候乃至改变世界的愿景写入了自己的“宏图计划3.0”中,他规划出了一条能支持超80亿人生存的可持续能源之路。
这是一条在整个汽车行业历史上从未有人走过的路,没有任何指向标。
一位外资投行的汽车分析师向雪豹财经社表示,自成立以来,特斯拉一直在攀爬的是技术周期,相比于传统车企的成本周期,不确定性更大,所以做空的机会也更多。
为了获胜,空头们各显神通。有人为了获取特斯拉内部数据,组织了地面力量和无人机群去探查特斯拉工厂的情况。一名叫兰迪普·霍蒂的特斯拉做空者,甚至曾故意驱车撞向正在行驶的Model 3。
2021年4月,霍蒂诅咒道:“特斯拉没有任何价值,马斯克终将进监狱。”是年,马斯克成为世界首富。
马斯克坚信,特斯拉未来可以凭借自动驾驶等武器彻底碾碎空头们。
在今年6月举办的股东大会上,马斯克称Robotaxi将为公司市值带来5亿到10万亿美元的增长,再加上Optimus机器人,最终特斯拉总市值将达到目前苹果的10倍,超过30万亿美元。
今年7月,马斯克又在社交媒体上开炮:一旦特斯拉完全解决了自动驾驶问题,并实现Optimus机器人的量产,任何持有空头头寸的人都会被消灭,即便是比尔·盖茨也不例外。
在Robotaxi Day上,马斯克给出了摧毁空头计划的阶段性目标:特斯拉的无人驾驶出租车CyberCab预计于2026年生产。
不过,鉴于跳票已经成为马斯克个人形象的一部分,这个时间并非没有变数。
Freedom Capital Markets首席全球策略师Jay Woods曾表示,特斯拉看起来很有希望,但马斯克一贯以来的作风,让承诺变得不太可信。
这场战争,目前还看不到尽头。
风险提示及免责条款
市场有风险,投资需谨慎。本文不构成投资建议,不作为实际操作建议,交易风险自担。
注:文章为作者独立观点,不代表梅花网立场。
本文由雪豹财经社授权梅花网,并经梅花网编辑发布。版权归原作者所有,未经授权,请勿转载,谢谢!
- 按热度
- 按时间
