嫣然医院欠租危机:一场倒向房东的舆论,与公益机构的“专业化”大考
一家累计完成1.1万台唇腭裂手术的慈善医院,为何会陷入欠租腾退的绝境?
2026年初,李亚鹏创办的嫣然天使儿童医院因欠租面临腾退的消息引爆全网。截至1月27日,梅花数据监测到相关话题全网累计声量已突破170万条,霸占各平台热搜329条。在创始人“站好最后一班岗”的呼吁下,超34万名爱心人士涌入,捐赠金额累计超过2300万元。
与以往的机构危机不同,这场风暴中,公众的同情与支持占据了绝对主流。然而,在感动之余,一个更深层的问题浮出水面:当一个公益机构只能靠悲情和创始人光环来“续命”,它的未来在哪里?
结合梅花数据舆情监测系统的深度分析,我们从事件复盘、困境拆解、案例对比三个维度,深度剖析公益机构如何闯过舆情与运营的双重难关。
事件复盘:一场倒向房东的舆论风暴
嫣然医院的危机,从引爆到发酵,呈现出清晰的脉络:
1月13日,嫣然医院发布回应承认欠租,李亚鹏称“会站好最后一班岗”,事件进入公众视野。
1月14日至18日,李亚鹏发布视频详述困境,引发广泛同情。当当网李国庆宣布捐款100万,爱心人士与企业纷纷驰援。
1月20日,李亚鹏公布捐款已超2300万元,事件声量于当日达到顶峰,环比激增52.54%。梅花数据显示,讨论高度集中于抖音(占比42.35%)和微博(占比12.47%)两大平台,形成跨圈层传播。
在总计433万条的公众讨论中,情绪的流向呈现出一种清晰的道德站位。梅花数据情感分析模型显示,正面与中性情绪合计占比高达67.73%,形成了压倒性的声援浪潮。
而负面情绪(占比32.27%)的矛头,则精准地指向了房东。梅花数据热评词云显示,在负面舆论场中,“赶人”、“涨租”、“吃相难看”等针对房东的词汇频现,而对嫣然运营能力的质疑声则微乎其微。这清晰地勾勒出公众朴素的正义感:无论如何,不能让做好事的人寒心。
然而,当舆论的潮水退去,一个更本质的问题依然待解:仅靠公众的同情,公益机构能走多远?
困境拆解:压垮公益机构的两座大山
嫣然医院的困境,是中国许多公益机构生存现状的缩影。它们普遍面临着舆情与运营的双重难关。
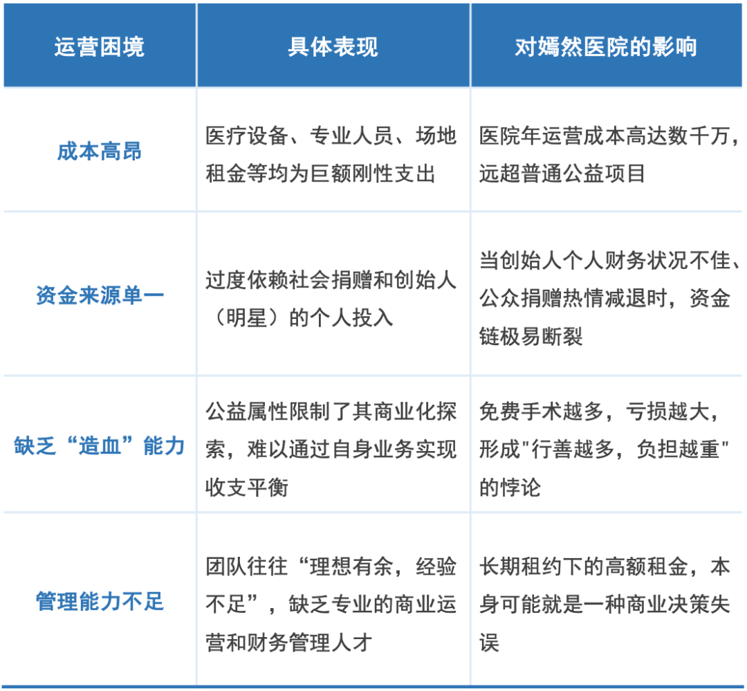
运营之困:在“输血”与“造血”间挣扎
公益机构,尤其是像嫣然这样的重资产医疗实体,其运营困境根植于其商业模式的先天不足。
舆情之困:在“光环”与“枷锁”中摇摆
对于有明星光环的公益机构,舆情是一把双刃剑。成也流量,败也流量。
· 光环效应的递减:成立之初,明星效应能快速聚拢资源。但随着时间推移,公众对光环逐渐祛魅,转而要求更严格的专业性和透明度。
· 创始人与机构的强绑定:梅花数据的关联分析显示, “李亚鹏”与“嫣然”的声量高度正相关。这意味着,创始人个人的任何负面新闻都会直接冲击到公益机构的公信力。
· 公众的“完美圣人”期待:公众对公益机构抱有极高的道德期待,要求其绝对透明、零失误。一旦出现欠租这类运营瑕疵,无论其公益贡献多大,都很容易被贴上管理不善的标签,引发信任危机。
案例对比:从韩红基金会看“专业化”生存之道
并非所有公益机构都在困境中挣扎。与嫣然医院形成鲜明对比的,是韩红爱心慈善基金会。梅花数据回溯了韩红基金会在历次重大灾情中的舆情表现,其成功经验值得借鉴。
韩红基金会的成功,本质上是“专业主义”对“明星光环”的胜利。它向所有公益机构证明:在这个时代,赢得公众信任的最好方式,不是情怀和眼泪,而是无可挑剔的专业、透明和效率。
结语:
公益机构的破局之路
嫣然医院的危机,为所有中国的公益机构敲响了警钟。要闯过舆情与运营的双重难关,必须完成从情怀驱动到专业驱动的蜕变。
· 财务透明化是生命线:建立并公示清晰、可追溯的财务制度,是赢得信任的唯一途径。正如本次舆情中,“财务透明”已成为公众的核心关切。
· 摆脱输血依赖,探索造血可能:在合规范围内,积极探索可持续的商业模式,优化成本结构,降低对单一捐赠来源的过度依赖。
· 创始人与机构适度解绑:建立现代化的法人治理结构,弱化创始人个人色彩,让机构依靠制度和专业能力独立行走,分散声誉风险。
· 建立常态化舆情管理机制:公益机构更应具备专业的舆情风险意识。正如梅花数据舆情预警平台所倡导的,从被动监测到主动预警与应对,才能在舆论风暴中掌握主动权。 通过全媒体监测洞悉舆论态势,利用用户画像与情感分析理解公众关切,追踪舆情转化效果优化沟通策略,是专业机构应对复杂舆情的必备能力。
我们期待嫣然医院能够渡过难关,更希望这场危机能成为推动中国公益事业走向更专业、更透明、更可持续发展的催化剂。
(文中数据来源:梅花数据舆情监测系统,文中图表均由梅花数据生成)
想知道您的品牌或机构在公众眼中的形象如何吗?点击此处申请免费的舆情监测产品,获取您的专属舆情分析报告。
注:本文为梅花网的原创文章,若转载此文,请在文章开头标注“作者”、“来源”及本页链接。更多转载细则查看梅花网公众号(ID:meihuaevent),回复“转载”了解须知。
- 按热度
- 按时间
