AI清明短片《纸手机》刷屏,澳洲进口保健品优思益被曝注册地是汽修厂|一周热门

2026-04-03 快速评论
梅花网复盘一周热门案例:清明AI短片《纸手机》刷屏;张雪机车夺冠,听劝的东鹏特饮跟着火了;优思益被曝假洋牌,带货明星集体致歉;瑞幸咖啡联名陶喆庆祝生椰拿铁五周年;美团AI整活“麻烦”死了?!


最近,一条5分钟的AI短片引发全网刷屏。

正值清明节,《纸手机》讲述小男孩到殡葬用品店想买一只纸手机,但兜里只有15元,店铺老板以为孩子想要玩具,随手画了一只打发了他。男孩走后,老板不放心,打电话问熟人才得知,小男孩是孤儿,带大他的奶奶刚出殡,小男孩很快就要住到福利院去了。于是老板赶紧带着纸手机追出去,交给小男孩后骗他奶奶已经付过钱了,教他把纸手机烧给奶奶,这样他们就可以常常通话了。最后,小男孩坐在车里盯着手里的“纸手机”,很久很久,他落下了眼泪。

短片由AI创作者李婷和搭档杨选基于潮汕祭祖和纸扎文化,使用可灵AI制作而成。全片唯一实拍道具,是那只纸板画的手机。

全片固然有几处AI“瑕疵”,比如老板打电话时的手指、店铺里的文字等等,但这并不影响它给人们带来的感动。许多网友被这部片子打动,借着它表达了对亲人的思念。


同样用AI制作的片尾插曲《纸飞机》也收获不少好评,不少网友希望创作者可以单独放出完整版歌曲。



3月29日, 法国籍车手瓦伦丁·德比斯驾驶中国本土品牌“张雪机车”,赢下WSBK赛事葡萄牙分站的冠军。而张雪本人在2006年追着记者“死缠烂打”求一个展示的机会的纪录片片段,也广为流传。张雪对梦想的执着和草根逆袭的“爽文”式人生感动了网友。

与此同时,东鹏特饮收获了极大的关注度。去年11月,张雪在自己的短视频账号里说还缺一个冠名赞助商。不少网友@东鹏特饮 ,让品牌赞助张雪机车上赛场——让东鹏特饮和深耕极限运动多年的红牛对打。


东鹏特饮还真的听劝赞助了张雪机车。


当时也有网友也@了蜜雪冰城 ,称两者都是“雪王”,但蜜雪冰城并没有动作。

张雪机车夺冠后,东鹏特饮跟着火了,官方账号感谢网友的牵线,并表示未来有可能会落地更多网友的创意想法。


网友:当初让你冠名,搞得像要害你一样



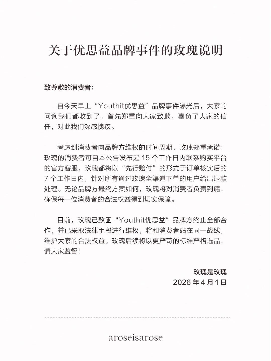
4月1日,央视媒体曝光所谓的“澳洲进口保健品”优思益实为广州企业,记者实地探访品牌在澳洲的注册地址,发现居然是个汽修厂。


品牌用“假博士”背书、编造品牌故事和付费伪造国际大奖等方法宣传,骗取消费者的信任。

更重要的是,优思益的专利都是瓶贴和包装,品牌也根本没有获得国家食品药品监督管理局批准的保健食品标识。所以优思益的产品其实是普通食品,但品牌旗下的补铁剂和宣传能护眼的叶黄素却卖得非常好——优思益叶黄素系列产品曾是抖音、天猫叶黄素品类的销量冠军。

优思益复合护眼片和补铁剂


很快,明道、李若彤、章小蕙、陈妍希、朱丹等多位带货明星主播发布公开致歉声明,并宣布全额退款,许多网红博主实行退一赔三,与辉同行直播间致歉并为消费者全额退款,@老爸评测 将售后方案从仅退款升级为退一赔三, 赔偿金额不足500元的将按500元赔付



近年来,流行乐男歌手陶喆翻红互联网,曾经的 综艺片段被解读为抽象之作,引发大量网友模仿;陶喆 本人喜欢即兴演唱,现场表演常让歌词背到滚瓜烂熟的歌迷一个字都跟不上;与胡彦斌的帮唱环节被吐槽“像没彩排过一样”……陶喆身上有着实力、敬业的标签,却也成了无数年轻网友玩梗的对象。


由于陶喆唱的是R&B音乐,他的歌中经常用到“oh yeah”填空以抒发感情。有网友整活制作“当陶喆唱到‘yeah’就切歌到下一首”的视频,大家发现,没有一首歌能完整播放的。


然而就是这个“yeah”被瑞幸看中了。今年是生椰拿铁五周年,瑞幸咖啡邀请陶喆成为生椰拿铁庆生官,由陶喆改编经典老歌中的几个小节, 从星期一唱到星期五,鼓励上班族们打起精神来。其中周三和周四两段是许多网友感到最有创意最好笑的部分。


网友:感觉他拍广告不为了赚钱,就为了过过yeah瘾。


更有网友为奶茶品牌1点点惋惜,因为陶喆的新专辑中就有一首歌叫《一点点》,当然结果还是被瑞幸咖啡抢走了合作。


“麻烦”死了,究竟是谁杀死了“麻烦”?

美团的愚人节短片完全由AI制作而成但充满惊喜。宣传片结合悬疑片和歌舞片元素, 带来一首黑人R&B音乐——一段超越真人声带机能的激情合唱。

一开始,人们只是在悼念“麻烦”的离去,紧接着法官开始 询问排查各位嫌疑人。这时,短片出现反转,凶手坦白,葬礼“司仪”笑着告诉大家这是一条广告,葬礼变成了美团“问小团”AI搜索功能的介绍。美团希望大家能通过“问小团”选到满足精细需求的吃喝玩乐,再也不用说”麻烦死了”。

好啦,以上就是一周热门的全部内容~欢迎评论区留言分享你的看法。


注:本文为梅花网的原创文章,若转载此文,请在文章开头标注“作者”、“来源”及本页链接。更多转载细则查看梅花网公众号(ID:meihuaevent),回复“转载”了解须知。


评论点击 登录 梅花网,用您的头像和昵称秀出您的观点
0/300
  • 按热度
  • 按时间
    相关文章

    loading...

    loading...