耗时两个月,我们为你破解了微信不想说的商业数据
作者 | 商业观察组
来源 | 增长黑盒Growthbox(ID:growthbox2)
你愿意为了苹果手机而放弃使用微信吗?
因为app支付抽成的问题,苹果与微信“二选一”的传闻又登上热搜,引起了数亿人的围观。
最近微博有超过10万人参加了一项投票:其中84%的人表示,如果苹果手机和微信只能二选一,那自己会选择微信[1]。
作为中国用户最多的国民社交应用,微信的地位已经很难撼动。近期一项学术研究表明,有42.2%的受访者平均每天在微信上花费2.5小时及以上,使用粘性远超过其它社交媒体[2]。
可今天,社交媒体的形态变了,消费者的习惯也变了,就连品牌做营销的方式都不一样了。微信里的“中国式社交”为何还是经久不衰?
其实早在2019年微信公开课上,“微信之父”张小龙说过这么一句话:“很多人都说要逃离朋友圈,或者说不怎么用朋友圈了。但事实上这是互联网圈子大家看到的一个假象。”[3]
社交的需求并没有发生改变,人们不可能真正离开社交。在他看来“朋友圈可能是中国最高效社交工具”[3]。
那么,一位深刻洞察人性的产品经理有没有可能犯错?今天真实情况又是怎样的?从品牌营销的角度看,这其中又存在哪些被忽视的商业价值呢?
可惜的是,从2020年起微信官方已经不再公布年度的《微信数据报告》。如果要说朋友圈用户对于商业广告的行为和态度,最近一次官方披露也整整隔了10年。
于是我们决定,从微信的朋友圈入手挖掘数据,复刻一个"非官方版本",以破译微信中的商业密码 :
· 消费者到底有没有“逃离朋友圈”?
· 消费者是如何看待“朋友圈有广告”这件事的?
· 朋友圈对于品牌营销的价值点是什么?
· 究竟是哪些人爱用朋友圈?
· 朋友圈的营销活动究竟能带来怎样的结果?
· 朋友圈还有哪些被忽视的商机?
我们特意挑选了2000名微信朋友圈用户,从美妆个护、奢侈品、汽车、运动服装、商业服务等5个朋友圈营销比较热门的行业进行了调研,得到了5个反常识的结论——我们也希望能借此机会,给投资社媒营销的企业一些灵感和参考。
(注:样本具体情况见附录,下文中“本次受访的微信朋友圈用户”统称“消费者”或“用户”)
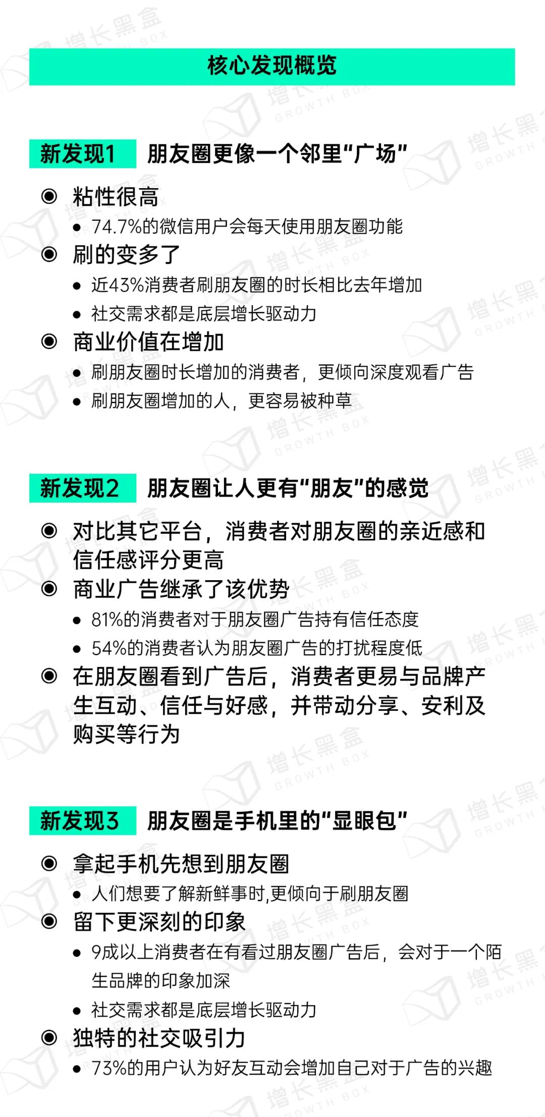
新发现1:
日均渗透率接近75%,
我们依旧离不开朋友圈
那场公开课已经过去了5年,市面上关于“朋友圈越来越安静”的讨论也屡次登上热搜,大家纷纷觉得七夕、五一这些曾经热闹的节点,似乎没什么人在朋友圈活跃了。根据中国青年报的调研,甚至有63.9%的受访者朋友圈设置了三天可见[4] - 朋友圈里很可能没有朋友,正如老婆饼里没有老婆。
但最终的数据结果却显示:我们无法逃离朋友圈,正如我们无法逃离社交。
这种独特的形态不仅深入了消费者的生活习惯,也成为了中国最稀缺的营销资源之一。
从总体使用习惯上来看:
· 75%的微信用户会使用朋友圈功能。在微信形成庞大社交网络之上,朋友圈已成为除聊天和支付外,用户每天使用频率最高的微信功能。
· 朋友圈更受25-44岁消费中坚力量的欢迎。在高消费能力的一线城市、以及地域辽阔的下沉城市使用的渗透率更高。
为什么我们会感觉朋友圈没有从前那么热闹了?
并非人们不爱用朋友圈了,总体上而是因为朋友圈里的“淡人”变多了,大家更喜欢去刷,而不是去发:
· 近43%消费者刷朋友圈的时长相比去年有所增加,仅有17.7%的用户朋友圈时长减少,净增长高达25.1%;然而,近三成发朋友圈的频率增加的同时,也有27.5%的频率减少,净增长仅为2.2%
· 从另一个角度交叉分析,可以更清楚的看到:消费者倘若发朋友圈的频率减少,刷的频率却不一定减少,反而近7成人保持不变或者增加刷的频率。就算发朋友圈的频率不变,那刷的时间也会增加,而不是减少。
· 如张小龙所预判的,社交需求并未发生改变。无论是发还是刷的增加,社交需求都是底层驱动力:用户认为朋友圈的内容、互动能够带来正面情绪,通过朋友圈能够增加社交互动机会。同时,大家也认为朋友圈有意思的内容变多了。
· 有意思的是,刷朋友圈容易被其它方式替代掉,但发朋友圈却不是替代关系,更多是内在原因:注重隐私、工作繁忙,失去了个人分享的意愿。
· 从用户特点来看,因为一线和下沉地区渗透率高,所以二线城市目前时长增幅较大;而45-54岁群体刷朋友圈的时长有了明显的上升
那么,朋友圈的商业价值会如何变化呢?
我们先来思考一个逻辑:刷的时间变多了(内容需求),但发的频率却没有相应的增幅(内容供给),说明内容的供需之间就存在了空档。如果品牌能够在朋友圈内投放高质量的广告内容,必然能补足空缺,吸引消费者注意力 - 这便是朋友圈未来的商机所在。
· 数据显示,刷朋友圈时长增加的消费者,更倾向深度观看广告。他们有更高的比例会反复观看广告、基本能完整看完广告;且刷到广告立马关闭的比例会更低。刷的时间变多了,说明用户更加重视朋友圈内信息的价值,品牌广告对用户的影响会更深。
· 此外我们还发现:刷朋友圈增加的人,自身对于获取外部信息的倾向性更明显,很可能存在一定的“信息焦虑” - 说直白一点,他们更容易被种草。可以看到,这部分人在所有购物决策的信息渠道占比都更高。此外,他们在品牌官方渠道上,更是显著高于别的两类人。这说明朋友圈天然筛选了广告的理想受众。
我们认为,单纯给朋友圈贴上“熟人社交”的标签是片面的。朋友圈的独特之处在于,它是通过筛选熟人的关系而构建起来的“公共空间”,既具备一定的私密性,又有着开放性,使得信息在其中的流动更加自然 - 其它渠道可能无法替代这种特殊性。
张小龙将其“比方成一个广场”:
“你每天会花半个小时从广场走过,然后你看到广场里面你会迎面看到一堆堆的人在那里讨论不同的东西,聊不同的东西,有各自的主题,然后你经过每一个人群,这里面都是你认识的人,并且你可以停下来跟他们参与到任何一个小圈子讨论里面去,并且你会发现每一个小圈子也全部都是你认识的人。”[3]
我们的数据也证实了这一点:70%的微信用户好友数已经超过了200人,这其实已经高于“邓巴数”的150人 - “社交广场”的价值更加明显了。
新发现2:
超半数用户想互动,
朋友圈广告更有亲和力和公信力
正因为朋友圈扮演了“广场”的角色,才给品牌营销和消费者体验找到了一个平衡点:
1. 首先,如果朋友圈的作用仅限于私密场景的社交,那广告体验肯定会非常糟糕:这无异于先要看贴在朋友脸上的广告,才能跟他聊天。但用户可以在广场闲逛时,偶尔抬头看看广告牌,打扰程度就被大大降低了。品牌方的内容也得以被更多消费者看见。
2. 其次,这个广场本质上都是由熟人构成的,所以在这里出现的品牌广告不仅会增加信任背书,还会让消费者产生身份认同感等主观情绪价值。
不难理解,从用户主观感受的层面出发,这座“广场”的信任感和亲近感显著高于常规的社交媒体渠道。价值的差异没有那么明显,因为朋友圈并没有公域的推荐算法机制,人们也无法体验到自己创作的朋友圈获得10W+爆款的成就感。
这使得消费者对于朋友圈广告的接受程度很高,消费者会把对于整个“广场”的信任,传递到商业广告上:
· 81%的消费者对于朋友圈广告持有信任态度,显著高于其它平台;且持有“非常信任”的比例高达36%。
· 54%的消费者认为朋友圈广告的打扰程度低,高于其它所有平台。其中“完全无打扰感”占比高达24%
我们再拆分到不同行业的兴趣用户来看,特征也比较明显:
· 得益于朋友圈广告的高接受度,半数以上的消费者在朋友圈看到广告后,会进一步产生互动的想法:“想要与品牌互动”、“想要分享给亲朋好友”、“想去进一步了解或购买产品”等。同时,消费者的主观情绪被激发,认为“提升了对于该品牌的信任程度”、“加深了自我认同感(品味、社会地位等)”、“提升了品牌的好感度”、“更清楚的理解了品牌价值观”。
新发现3:
超7成用户兴趣被好友互动激发,
朋友圈广告能留下更深刻的印象
张小龙一直坚持用户体验优先,对于产品谨慎克制,这个正面的印象在微信用户中流传甚广。
不过当话题回到商业上,微信朋友圈真的能够给品牌方和消费者都产生独特的价值吗?虽然消费者普遍认为朋友圈的营销形式体验好、值得信任,但在他们心里朋友圈的地位跟其它媒介形式会是等同的吗?
为了验证朋友圈否真的深得人心,我们设计了一个场景假设来观察消费者的态度。
首先,我们找到了几乎是普通人一天中最无聊的时刻,也是注意力的空档期:处于在电梯、地铁封闭环境下,手头又没有紧急的事情需要处理。心理学的研究表明,无聊状态下人们会倾向于获取并关注更新鲜、更有趣的信息作为刺激[5]。
那么在这种极端场景下,人们对于信息获取渠道的第一心智是什么?
你肯定认为,此时人们都会去看场景中的广告屏 - 这种广告形式本来就为人们的注意力空档期量身打造的。
然而调研数据表明,朋友圈的吸引力或许超过了电梯广告。在该场景下,消费者仅有49%会观看空间内的广告,而近7成选择去刷朋友圈,甚至大于刷其它社媒、玩游戏、听音乐等替代活动。
这在一定程度上说明,朋友圈已经充分培养了用户习惯,并在用户心中有了独特的地位,从而产生了高商业价值。
既然如此,出现在朋友圈的信息(包括广告本身)不仅有着更高的曝光概率,或许还能给人留下更深刻的印象。
接下来的调研也验证了这一点:
· 9成以上消费者在有看过朋友圈广告后,会对于一个陌生品牌的印象加深,其中近3成会显著增加。另外,从行业属性上来看,奢侈品的用户增加关注的占比超过30%,是所有行业最高的。
那么问题又来了:消费者为什么会认为朋友圈的广告与众不同呢?是什么元素加深了他们的印象?
这还是要回归到社交的逻辑上。我们发现,微信朋友圈的用户普遍有个特点,就是更容易受到身边人行动、态度、意见的影响,在消费决策时更加依赖朋友熟人。
既然如此,我们再联想到朋友圈广告的一个独特之处:能够直观显示好友的互动信息,如点赞和评论。
结论就非常明显了:朋友圈广告相当于让朋友和熟人给广告做了背书,直接戳中了用户最在意的点,使得用户们对于朋友圈广告产生了更深刻的印象。
调研数据显示,73%的用户认为好友互动会增加自己对于广告的兴趣。当用户看到朋友圈好友对于广告的评论或点赞时,能够显著增加他们点击广告&点赞评论的意愿、并产生相应的行动。
此外,时下流行的“兴趣搭子”,也成为了朋友圈广告最重要的背书来源。我们发现,消费者看到有共同兴趣的熟人与广告互动后,自己产生兴趣的比例最大。也就是说,朋友圈广告或许能更好的渗透各种细分兴趣圈层,并实现品牌破圈传播。
当然,关于朋友圈的独特性,我们还有另一个推测:朋友圈拥有“哄睡神器”和“周末伴侣”的作用。在临睡前和周末空闲时,消费者通常处于比较放松的状态,能够有整段的时间浏览信息,且受到较少的环境干扰 - 比如说,你在日常工作时,很可能在一心多用,但临睡前往往会专注于一个动作,此时的注意力相对集中,看到的信息也就相对容易“入脑”。
新发现4:
近半数高收入人群更爱刷,
朋友圈很适合高客单产品做营销
既然社交元素是朋友圈广告最让消费者印象深刻的地方,那么从本质上来看是什么让消费者愿意让别人看到自己的点赞和评论呢?
我们发现,这其实是一种彰显自身社交身份、显示自己的品味行为。
对比常见的KOL带货和产品种草,朋友圈普遍出现的品宣型广告给消费者带来了更多的“高端感”。说白了,让别人看见自己是高端产品的受众,本身就是种寻求社交认同的表现,这在朋友熟人的环境中会进一步被放大。
这就引出了下一个结论:高收入人群似乎更有兴致去广场闲逛,而且高端产品更容易在广场上吸引人们的兴趣。这意味着,朋友圈的深度用户,都是品牌眼中的“高质量人群”。
我们发现:
· 月收入在30000以上的人群微信朋友圈功能渗透率最高,有85%的消费者表示自己会每天使用微信朋友圈功能。并且这部分人群刷朋友圈的时长增加比例也最高。
· 对比其它平台,高收入人群对于微信朋友圈的信任感最高。
· 从广告的角度来看,收入越高的消费者对于朋友圈广告越信任,同时对广告的厌烦程度和打扰感也会降低。
· 月收入4000以上人群对朋友圈广告点开比例明显更高,30000以上的高收入人群中产生兴趣并点击广告、以及线下使用体验的比例最高。
· 对于奢侈品和汽车感兴趣的消费者来说,在过去一年增加了更多刷朋友圈的时长;同时对于加盟招商、会展、咨询、软件等TOB服务类感兴趣的企业管理者,刷朋友圈时长也有一定程度增加。
从广告浏览深度上看,奢侈品用户的划走/关闭广告比例最低,且对品牌和代言人有比较深的了解,汽车行业广告完播并反复观看比例最高。
更有意思的是,当我们回到之前的封闭场景模拟来看:收入越高的人群,越倾向于“我全都要”,既增加看电梯广告的频率,又增加朋友圈使用的频率。这或许意味着,朋友圈已经开始触达传统线下广告所覆盖的高端人群了。
新发现5:
大于8成用户看广告后有行动,
朋友圈广告种草能力强
从品牌营销的角度来看,朋友圈的“高级感”是显著特点,也聚集了大量高质量人群,但是否会带来门槛过高的问题呢?
首先,朋友圈是否只适合超高端产品和顶级大牌,对于中腰部品牌并不友好?
我们发现,因为社交是具备圈层属性的,所以每个人眼中看到的这座“广场”是不同的。即使是画像完全不同的两类人,也能在其中找到乐趣。因此朋友圈广告对于品牌规模来说是上下兼容的:
· 当前,消费者在朋友圈看到的广告中有40%属于新锐品牌,23%属于完全不知名品牌。对比过去一年的变化来看,29%的消费者认为看到新锐品牌的朋友圈广告变多了,甚至高于国际大牌的28%。
· 另一方面,国货大牌的崛起也在朋友圈有所发力。超48%的消费者认为看到国产知名品牌的广告变多了
其次,朋友圈是否只能带来单一渠道的、特定场景的品牌曝光,无法对于全域的营销链路产生影响?
我们发现,消费者在观看朋友圈广告后,不仅仅只在微信朋友圈内产生相应的行动,而是会产生“外溢”,在全域与品牌发生互动:
· 有84%的用户在看完朋友圈广告后会有一系列后续转化行为,占比最高的行为是查询搜索更多产品信息(产品详情、使用评价、价格等)。说明朋友圈广告能够成为有效的兴趣激发点。其中,奢侈品行业进一步查询信息的占比最高。
· 分行业看其他后续行动,我们发现奢侈品广告的转发率最高、美妆个护行业去电商平台下单的占比最高、汽车行业线下到店的占比最高并且互动率最高、运动服装行业的小程序访问率最高(包含注册会员和直接下单)。
· 用户在看过朋友圈广告后,会立刻采取包括购买转化之内的行动,大部分人的路径较短,通常会在3步内完成。
出于好奇,我们也研究了看过朋友圈广告的消费者,在接下来的每一步会分别干什么。
这就有了一个神奇的发现:消费者即使没有点击朋友圈广告,也会被种草!部分人根本就没有点击广告只是看到了封面,却在后续第一步就去查阅相关信息了。该现象很显著,能够在各个行业总查询行为中占到3-5成。
更有意思的是,这部分“盲种草”的消费者,在查询信息之后,还有一部分会重新回到微信小程序,完成会员注册、甚至购买行为。
不同行业消费者的典型路径如下:
我们还发现了更多增量空间:
挖人群、扩赛道、优创意
通过前文的论述,相信大家对于微信朋友圈的商业价值又有了新的理解。那么,品牌方要想利用朋友圈的社交资源、开发更多增量,可以从哪些方面入手呢?我们还有一些能够指导实际营销活动的发现:
人群增量:还有很多全新的人群有待挖掘
3个月内,有21%的微信朋友圈用户从未看过朋友圈广告。而看过微信朋友圈广告的人,平均只有40-50%看过小红书、抖音、微博、快手的广告。这说明朋友圈的用户跟其它社媒平台的人群存在一定的差异化。
朋友圈广告的受众仍有很大的品牌曝光和转化渗透空间,68%用户从未购买使用过广告品牌,40%的用户仍处于品牌未充分曝光的区域;商业服务和美妆个护仍有很大的品牌曝光渗透空间。
赛道增量:垂直细分领域存在蓝海的机会
以商业服务为例:用户对微信朋友圈广告的留资、到场等转化行动表现出明显高于其他平台的倾向可能性。
创意增量:内容创意的优化能够带来广告效果的提升
用户对朋友圈广告有新品破圈兴趣,此外合适的推送匹配机制也是点击广告的重要影响因素。用户不点击广告的首要原因是广告内容缺乏吸引力。
结语
2024年,社交媒体迎来了一个新的里程碑:全球活跃用户数量首次超过了50亿,已经有超过60%的人类通过线上社交获得了链接。在2023年的每一秒内,全世界就有8.4个新用户开始使用社交媒体。
然而,渗透率持续增长的背后,全球的营销从业者却遇到了一个共同的挑战——社交媒体营销正在从“黄金时代”向“黑铁时代”坠落。
最新数据显示,全球社媒(含中国)的用户时长其实已经开始下降,而用户每天使用社媒占比上网总时间也几乎没有增长了[6]。
从2023年的数据节点来看,48个国家中有36个都出现了社媒用户时长下降的情况,包含亚太、南美、中东、东南亚各个地区,中国当然也不例外 - 这甚至创下了近12年来可监测的最大衰退记录[7]。
最近一份中国互联网市场的研究指出,抖音、快手、微博、小红书、B站五大典型新媒体平台的全网渗透率,都比上一年降低了。而这些平台占用户总上网时间比例,也从高速增长进入了平缓期[8]。
问题并不出在社媒平台自己身上,而是消费者变了。在人均使用28.5个app、注意力很难超过3秒的快餐时代,消费者的字典中并无“忠诚”二字[9]。
另一方面,社交媒体疲劳(SMF)作为一种心理学上被明确定义的症状,正在影响越来越多的人“逃离社交媒体” - 刷手机带来的可能不是愉悦,而是压力和焦虑[10]。
但反观品牌的营销预算,花在社媒上的份额却没有变少。研究显示,包含短视频在内的社交媒体广告市场份额,已经从2019年的22.5%增长到2023年的35.9%[11]。
随着2024年营销预算紧缩的时代到来,依然有68%的广告主准备加大社媒场景的广告投放 - 在高预算广告主中,这个比例更是提高到了73%。品牌方即使勒紧裤腰带,也要把最后一分钱花在社媒上[12]。
这种反差的结果就是:更多的钱、更大的竞争只能争取到消费者更有限的时间和注意力,社媒营销的效率变低了,构建品牌心智变难了。
在这种环境下,以朋友圈为代表的微信生态,其实给品牌提供了一个应对衰退周期的“避风港”。它虽然无法立刻带来指数级的增长,但可以在用户的心智中细水长流,降低营销预算的风险。
未来几年,微信依然会成为品牌社媒营销的坚固阵地。在接下来的一段时间,我们也会围绕微信达人营销、腾讯广告行业线进行深入研究,分析腾讯生态更多的营销价值和商机,敬请期待!
附录:
参考资料:
[1] 新浪微博投票,iBingo
[2]《社会心理、角色与情绪:中国居民社交媒体使用与沉迷》,现代传播
[3] 2019微信公开课PRO
[4]《63.9%受访者朋友圈设置了“三天可见”》,中国青年报
[5]《On the Function of Boredom》,Behavorial Science
[6] datareportal数据库
[7]《social media behind the screens》,GWI
[8]《QuestMobile2023年中国营销市场洞察·市场篇》, questmobile
[9]《QuestMobile2024年全景生态流量半年报》, questmobile
[10]《Drivers of social media fatigue: a systematic review》, Telematics and Informatics
[11]《2023年中国网络广告市场研究》,艾瑞咨询
[12]《2024中国数字营销趋势报告》,秒针营销科学院
注:文章为作者独立观点,不代表梅花网立场。
本文由增长黑盒Growthbox授权梅花网,并经梅花网编辑发布。版权归原作者所有,未经授权,请勿转载,谢谢!
- 按热度
- 按时间
