橘子海乐队称华为新品营销侵权,格力小猫空调被网友催着卖|一周热门

2026-04-18 快速评论
梅花网复盘一周热门案例:华为新品营销“一起去看橘子海”,同名乐队称其侵权;老年摇滚乐队爆改视觉系,Canva的广告太有创意了;小猫空调火了,格力被年轻网友催更新品;一年了还没出戏?蒋奇明本色出演优酸乳悬疑广告;诚实一口主播吐槽代言人。



4月16日,华为发布新品手机的宣传片“一起去看橘子海”,品牌 Pura90系列全球代言人易烊千玺出镜,以“向内求索、不断突破”的演员本心,演绎“追逐本心,锐意向前”的产品精神。


品牌还发布多张金句海报,充满正能量的治愈系风格。

“橘子海”不仅是这波营销的创意主题,而且是该手机其中一款配色的名字。



然而,橘子海乐队发布帖子,称华为侵权,相关话题登上热搜。


橘子海乐队表示,华为在年初找过他们聊合作但没达成,看到新手机绑着橘子海营销,认为“都叫橘子海了你怎么也绕不开我们吧”。乐队表示,将在4月18日的音乐节上,与大家一起喊出华为新品的slogan“一起去看橘子海”,响应品牌方对独立乐队的关怀与支持。


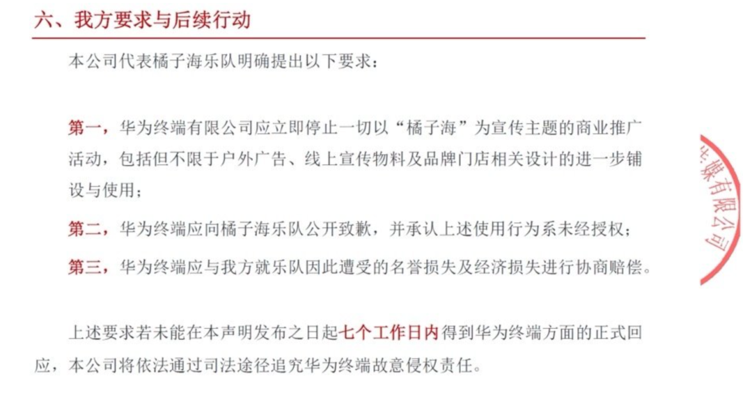
同时,橘子海乐队的经纪公司ABY发表严正声明,要求华为终端有限公司立即停止一切以“橘子海”为宣传主题的商业推广活动,并向乐队公开致歉等等。



对此,网友看法不一。有人认为小乐队积累下来的东西,被大厂直接用,“换谁都难受”。


有人觉得,之前都谈过合作了,没成还直接用,说不过去。


有网友认为,品牌的一些宣传确实很擦边,有条去看演出的手机宣传,不说还真以为支持橘子海。


但也有网友表示,橘子海是一种配色,也是风景描述,不是一首歌也不是乐队。


还有人举例“橘子海”并非乐队首创,华为使用不构成侵权。在1993年任天堂发行的星之卡比某款游戏中,就有一个关卡叫“Orange Ocean”。另有无锡、青岛等多处海边落日景观被称为“橘子海”。



最近,Canva可画采用真人拍摄、AI和CG动画等制作出最新创意宣传片——用融合了AI的强大的设计功能,包装常驻公园的老年摇滚乐队,为他们圆梦“火一把”。吉他手兼主唱大爷被改造成爆炸头、皮衣,还整上了穿戴甲;老辣鼓手变身“一头六臂”的实力派,用鼓点点燃了爱情的小火苗;怀有一颗少女心的贝斯手用上了粉色可爱模版,为了能火豁出去了。三人还薅来一副假牙,以假牙灵感 为乐队起名“无齿之徒”,并 在Canva的帮助下设计出主视觉海报。三人的物料在互联网得到无数点赞,并由此火遍全世界。
宣传片中暗藏着不少流行梗,网友辣评:老登背后必有小登指导。


这些天,格力在2026年AWE( 家电与消费电子博览会) 上展出的几款空调突然火了。这些空调都有着可爱的设计,吸引了许多年轻网友的注意。

仙人掌款空调,有网友认为特别适合搭配奶油风软装,两只“手”也方便挂东西。


可DIY的动物款空调,用户可自行选择装扮兔耳、鹿角等“头饰”,还可以让小狮子、小浣熊、小熊猫趴在空调头顶上。


云朵款空调,设计比较简约,但顶部是类似云朵一样的弧线型,自带松弛感。


猫耳款挂机,迎合了年轻人喜欢养猫的趋势。


还有能挂逗猫棒的空气净化器,格力是懂养宠人的心的~


不少网友表示,一下子就理解了,为什么格力之前会推出玫瑰空调,原来只是为了迎合不同年龄群体的偏好。


有人想要狗狗空调,狗狗教不能输给猫猫教


许多人给格力官方留言,希望尽快上架这些设计可爱的空调,并且定价不要像玫瑰空调那样太贵。



本周,优酸乳携手品牌代言人带来悬疑广告片 《忘不掉的Ta》。

故事发生在心理咨询室里, 蒋奇明向咨询师吐露心底的困扰:一年了还是没忘记Ta,有的时候,嘴巴会比脑子先想起Ta。碰巧这时,一年前合作过的导演和自己的经纪人分别闯了进来。原来他们都有同样的问题,都想忘记Ta……到底是什么东西,让三人如此念念不忘?
去年4月,蒋奇明曾为优酸乳嚼柠檬拍摄广告片。蒋奇明在脖子上套柠檬片样子的伊丽莎白圈,演出“一颗柠檬的自白”。为了被嚼,蒋奇明这只“柠檬”做了许多努力。一年过去了,蒋奇明再次出演优酸乳广告片,还带来两种新口味红心苹果版和血橙版。


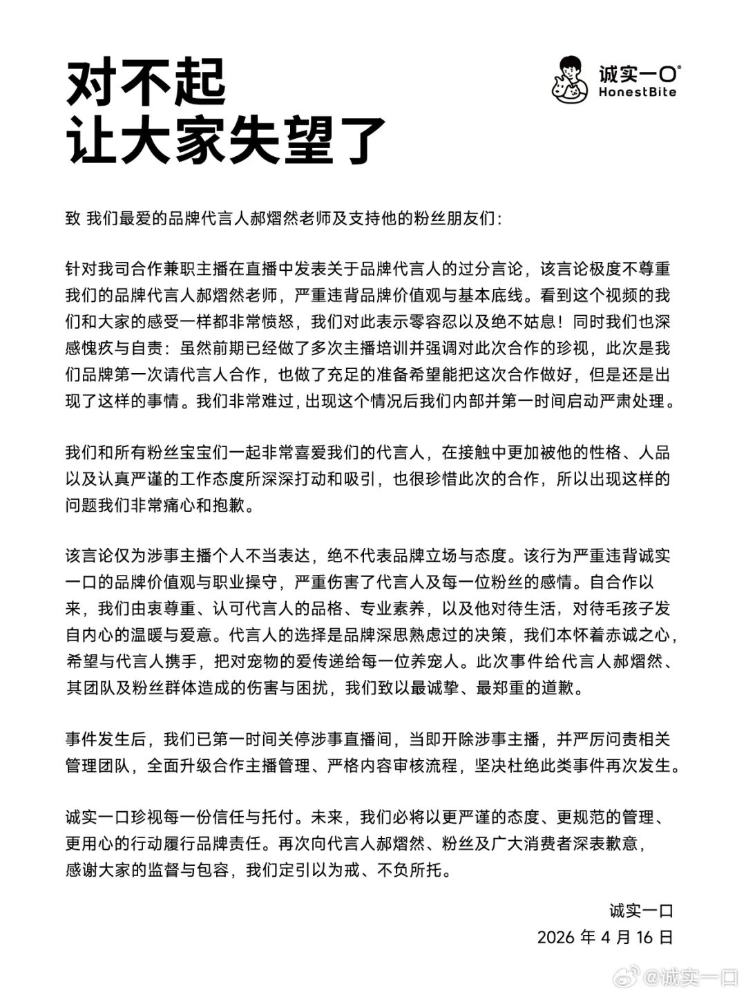
继去年12月合作虐猫博主之后,宠物食品品牌诚实一口再次陷入负面舆论中。

4月16日,诚实一口的直播中,一位兼职主播在提到品牌的首位代 言人 郝熠然时,多次声称“不认识”,并用“三线明星”“奇丑无比”来形容这位代言人,引发粉丝不满。

品牌方当晚向代言人和粉丝们道歉,关停该直播间,并开除了这位主播。


诚实一口的创始人也亲自录制视频致歉。目前这位代言人已解除与诚实一口的合作。


好啦,以上就是一周热门的全部内容~欢迎评论区留言分享你的看法。


注:本文为梅花网的原创文章,若转载此文,请在文章开头标注“作者”、“来源”及本页链接。更多转载细则查看梅花网公众号(ID:meihuaevent),回复“转载”了解须知。


评论点击 登录 梅花网,用您的头像和昵称秀出您的观点
0/300
  • 按热度
  • 按时间
    相关文章

    loading...

    loading...