模型拆解+核心技巧,用DeepSeek快速自我增值
作者|邱道长
来源|邱道长(ID: gh_3cf658844733)
DeepSeek火了,品牌营销人如何通过有效使用DeepSeek,提高日常工作的效率,并在战略层面带来更多的价值,逐步从执行者成长为“CEO级”操盘手?
答案是,让你的DeepSeek从“工具”到“战略大脑”。
话不多说,进入正题:
章节一
推理模型更适合营销人
DeepSeek的“增值密码”:为什么推理模型更适合营销人?
我们首先需要搞清楚DeepSeek有何不同。
不同于通用AI的“信息搬运”,DeepSeek的垂直领域推理能力和策略级逻辑链,使其成为品牌营销的“决策加速器”:
· 逻辑链显性化:能展示思考路径(如“用户痛点→场景拆解→方案匹配”),而不仅是结论;
· 反共识洞察:通过矛盾分析、趋势对比,发现市场盲区;
· 策略沙盘推演:模拟决策对品牌资产、供应链、用户心智的连锁影响。
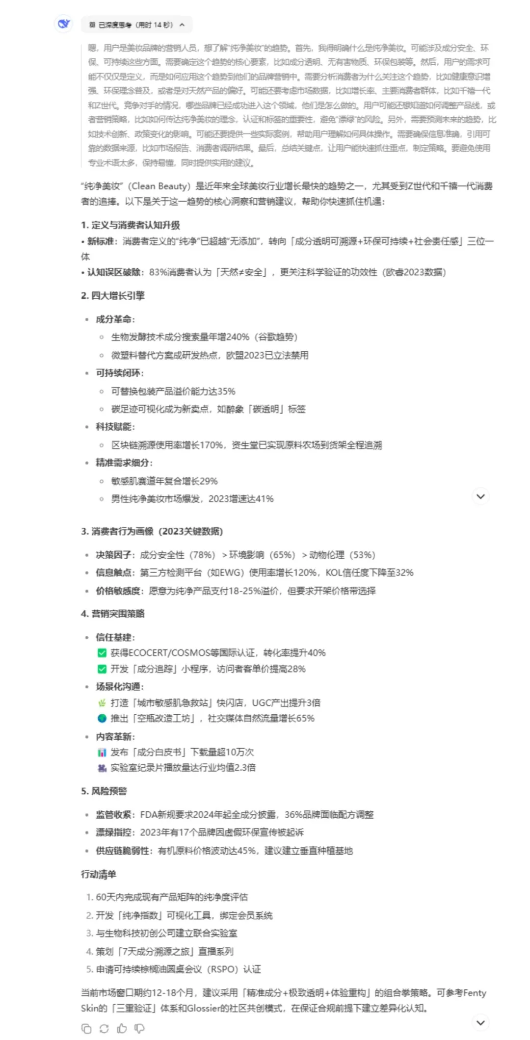
举个例子,假如你是一个美妆品牌的营销人,想要了解“纯净美妆”的趋势,你可以打开DeepSeek下方的深度思考(R1),TA可以帮你进行深度思考,完成更复杂的任务,并且输出的内容更结构化。
DeepSeek不仅列出成分趋势,还推演出:“ ‘成分透明’正在从产品卖点进化为品牌信任基建,建议将成分溯源与会员体系绑定”。
当然了DeepSeek还不知道2024年发生的事情,如果要搜索2024年的内容,需要打开联网搜索的功能。
章节二
3大指南激活脑力
3大技巧实操指南:如何激活DeepSeek的“战略脑力”?
根据DeepSeek的模型,梳理出3点R1有效的使用技巧,并提供操作逻辑和一些场景案例。
1、学会更聪明地提问
如充分的背景、特定的风格,这样可以锁定输出类型+颗粒度,用专业框架规范AI思维,避免模糊答案,减少二次加工成本。提出明确要求,输入战场地图,AI才能打胜仗。
示例①:
错误:“分析用户评论”
正确:“提取小红书近30天防晒霜差评中的场景痛点,按‘场景-情绪-需求’三级分类,输出TOP5改进机会”
示例②:
指令:“用4P理论分析新品上市策略漏洞,要求按‘产品匹配度-价格锚点-渠道冲突-传播错位’维度呈现”
示例③:
背景:“品牌定位轻奢智能家居,目标用户新中产,竞品正在打价格战”
提问:“如何在避免降价的情况下,设计用户价值感知方案?”
2、 定义目标而非过程
这样能突破人类思维定式,获得创新解法。给AI“发挥空间”,收获意外洞察。
示例:
错误:“写5条春节促销文案”
正确:“设计一个让Z世代觉得‘不土’的春节营销概念,需包含社交货币机制”
3、从开放到收敛
用追问逼近本质,像咨询顾问一样思考。
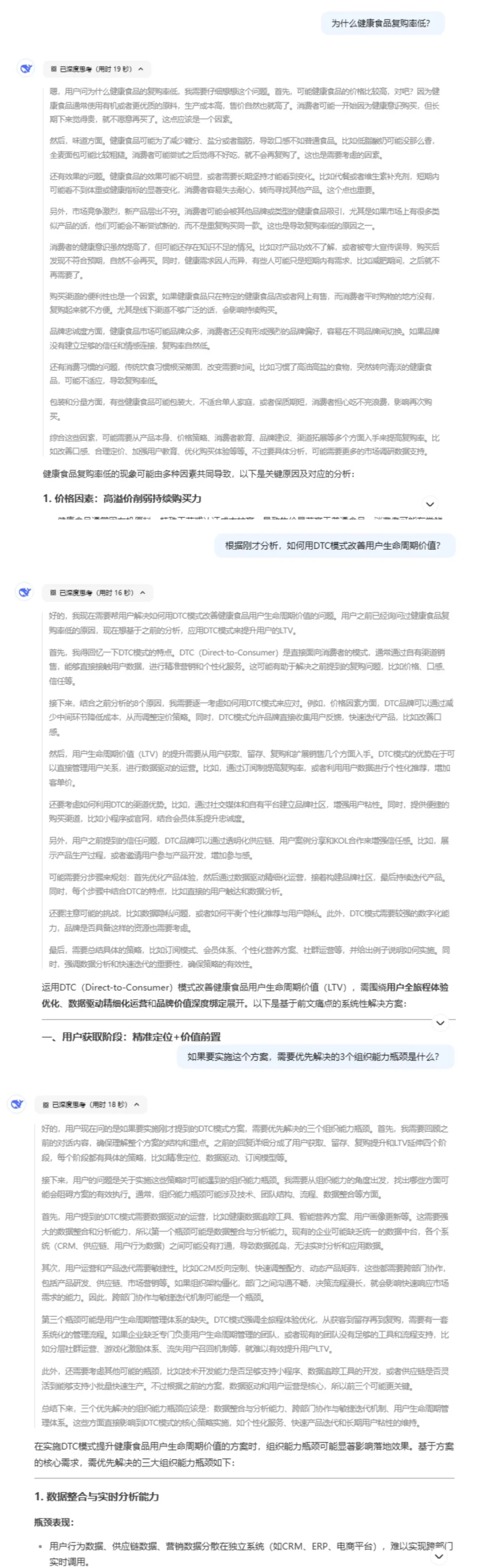
第一问:“为什么健康食品复购率低?”
第二问:“根据刚才分析,如何用DTC模式改善用户生命周期价值?”
第三问:“如果要实施这个方案,需要优先解决的3个组织能力瓶颈是什么?”
这样,DeepSeek可以层层递进生成《健康食品用户运营升级路径图》。
章节三
有趣方式实现“三重进化”
用有趣的方式,用DeepSeek实现“三重进化”。
· 每日增值:追问、假设、角色扮演
向DeepSeek提1个“为什么不能...”的反向问题
用AI生成1份“竞争对手最不想让你看到的报告”
用“5W1H”框架追问每个决策,如“为什么竞品选择这个时间点发布?如果我们延迟2周会怎样?”;
输入极端假设,开展“AI战略模拟战”,如“主力渠道突然消失”,以此锻炼个人思维韧性
甚至,我们可以让DeepSeek角色扮演,开一场“内阁会议”:
①情报大臣(数据洞察):自动抓取全球50个市场的社媒舆情,标记情绪拐点
②创意大臣(内容生成):基于历史爆款提炼“高感染力内容公式”
③战略大臣(决策推演):模拟不同营销策略、定价对销量的潜在影响
· 每周增值:构建“升维提问矩阵”,从“执行者”到“策略顾问”的跃迁
做1次“如果我是CEO”的AI战略模拟。
第一层:现象层“如何提升618销量?” → 普通营销人的问题
第二层:模式层“如何重构人货场关系,让大促从‘流量收割’变成‘用户资产沉淀’?” → 总监级思考
第三层:范式层“如果未来3年直播电商消失,我们现在应该建立什么核心能力?” → 战略级拷问
· 长期增值:用AI实现能力复制和知识平权,成为组织“认知杠杆”
初阶品牌人,用“AI沙盘推演系统”快速掌握市场分析方法论;
资深品牌人,通过AI将总监的思维框架固化为可复用的提问模板,建立自己的“AI知识银行”,持续积累经过验证的提问模板、数据分析模型、策略推演路径。
结语:
曾经,很多人认为,拉开差距的,是“会不会用AI”。
当别人还在讨论AI会不会取代营销人,聪明人早已用AI重建了游戏规则。
DeepSeek是一个擅长推理的模型,在有了超强的推理能力之后,R1在很多类型的任务上都获得了质的飞跃。如今:
· 初级选手:把AI当搜索引擎,问“怎么做短视频”
· 武林高手:用AI推演“如何重构短视频生态下的品牌叙事范式”。
进入DeepSeek时代,真正拉开差距的,是能否用AI构建自己的“第二大脑”!
或许这就是新时代的生存法则:让AI负责拓展认知的广度,而人类坚守洞察的深度。
注:文章为作者独立观点,不代表梅花网立场。
本文由邱道长投稿梅花网,并经梅花网编辑发布。版权归原作者所有,未经授权,请勿转载,谢谢!
梅花网正在火热征稿中,详情请戳https://www.meihua.info/article/3266306526462976
- 按热度
- 按时间

