恒大“9.24报告”事件舆情简报
2020-09-27 快速评论
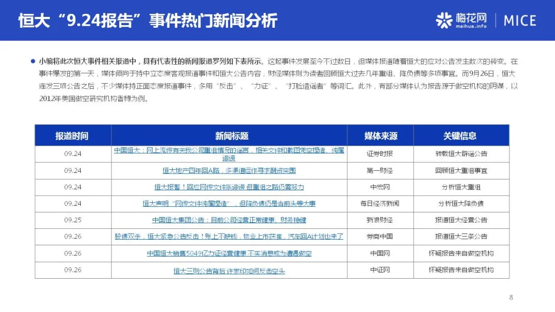
近日恒大公司的“9.24报告”事件成为今年以来地产企业最大的一起危机事件,引爆全网。梅花网MICE针对此次事件制造了这份舆情简报以供参考,欢迎读者阅览下载。
近日恒大公司的“9.24报告”事件成为今年以来地产企业最大的一起危机事件,引爆全网。梅花网MICE针对此次事件制造了这份舆情简报以供参考,欢迎读者阅览下载。
本文数据来源:梅花网MICE舆情监测整理搜集
梅花网MICE舆情监测cis.meihua.info(MICE全称:Market Intelligence Center For Enterprise)是基于梅花网广告监测及新闻监测数据平台,为企业提供舆情负面监测、公关信息收集、市场战略及完全定制化信息的一站式管理解决方案。
MICE定制服务自2008年起长期稳定服务客户逾1000家,行业分布于化工、金融、地产、医药、快消、教育、媒体娱乐等,典型客户有上海华特迪士尼、平安集团、凯德集团、陶氏化工、欧莱雅、星巴克、新浪等。
评论点击 登录 梅花网,用您的头像和昵称秀出您的观点
0/300
- 按热度
- 按时间

