一周负面舆情监测:抖音回应世界杯4K直播涉嫌侵权
又是新的一周,随着近阶段防疫政策的调整,估计许多人感染风险加大,希望大家谨慎防疫,提前备好个人防疫物资。接下来,小编继续为大家回顾上周重点负面舆情事件:
王海再打假小杨哥虚假宣传罗蒙衬衫;
抖音回应世界杯4K直播涉嫌侵权;
喜来登回应婚房太吵扣3千押金;
华大基因回应核酸检测不准被举报;
各事件相关舆情声量与事件敏感度如下所示:
舆情声量方面,上周的主要负面舆情当中,“华大基因事件”声量最高,监测期间共监测到舆情声量25573条,其次 “抖音事件”舆情声量为395条,“喜来登事件”舆情声量为339条,“小杨哥事件”舆情声量为130条。
敏感度方面,“小杨哥事件”相关的敏感度最高,占比达100%。“喜来登事件”占比达97.64%, “华大基因事件”占比达96.19%,“抖音事件”占比达19.75%。
|王海再打假小杨哥虚假宣传罗蒙衬衫|(声量130条,敏感度100%)
关键词:虚假宣传 直播行业
12月9日傍晚,打假人王海发布视频称,疯狂小杨哥直播间卖的罗蒙牌的衬衫虚假宣传,检测不合格。王海表示,其购买产品送第三方机构检测,报告显示,直播间所宣传抗沾湿性、易去污、拒油性等性能,都不具备。对于小杨哥直播间展示的检测报告,王海称,小杨哥方面送检的是合格产品,直播间却卖不合格产品。
对此,合肥市监局表示,涉及“疯狂小杨哥”的罗蒙外套投诉,大队正在调查中。“如果进行处罚,决定书会公示在合肥市市场监督管理局的网站上 ”。
截止目前,疯狂小杨哥对衬衫的打假暂无回应。罗蒙品牌官方也暂未做出回应。
|梅花数据舆情分析|
根据梅花数据舆情监测系统监测,在12月5日-12月11日,此事件共监测相关舆情声量130条,敏感度100%。
其中信息来源分布图如下所示,声量主要集中在微博,微博占比37.69%,客户端占比32.31%,视频占比27.69%,其他信息来源占比不超过10%。
声量热词方面,热词云图如下所示,其中“王海”“衬衫”“带货”“打假人”“虚假宣传”“描述不符”“测评”“退一赔三“等词汇排名较前。
|抖音回应世界杯4K直播涉嫌侵权|(声量395条,敏感度19.75%)
关键词:侵权争议 互联网行业
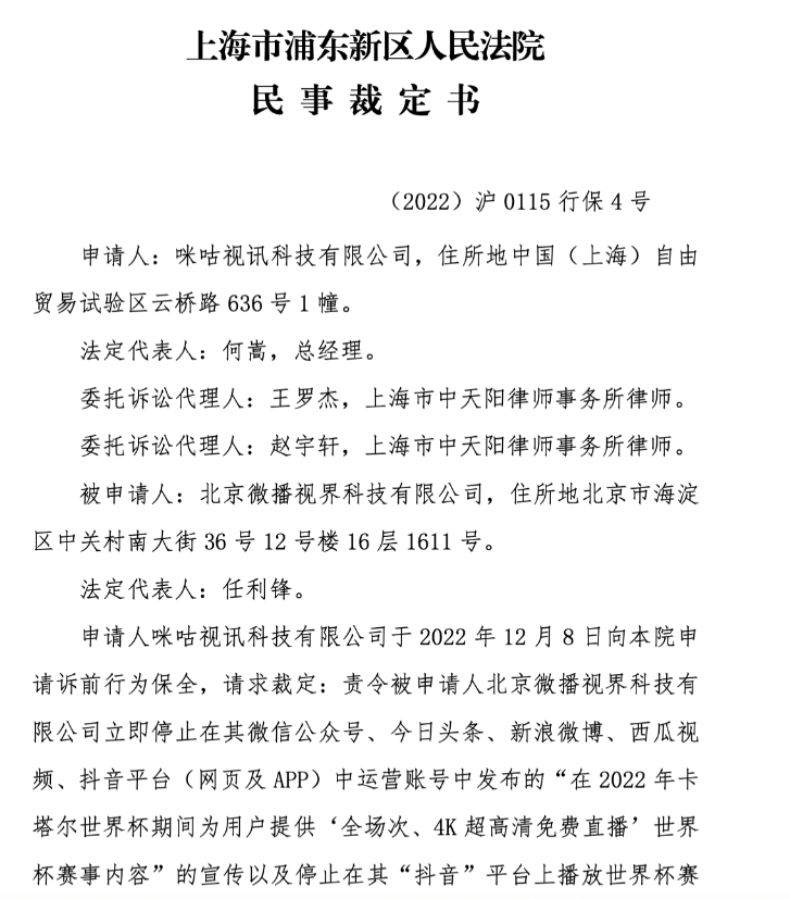
12月9日晚间,卡塔尔世界杯巴西与克罗地亚之间对决即将开启,而作为国内世界杯转播的两大平台,咪咕将一纸非诉保全审查裁定书递至抖音。
12月9日,因涉嫌不正当竞争,上海市浦东新区人民法院向抖音运营主体公司北京微播视界科技有限公司发出的民事裁定书,要求其立即停止在其“抖音”平台上播放世界杯赛事时使用“超高清4K”标识。申请方咪咕方面称,已就抖音的上述行为于2022年11月15日起持续通过邮件、平台内投诉等方式发送预警函、下线函,要求停止侵权。
对此,抖音方面回应称,抖音集团为2022年卡塔尔世界杯持权转播商。根据合作协议约定,世界杯赛事期间中央广播电视总台向抖音提供超高清(4K)节目信号。抖音集团及旗下产品向用户提供“超高清4k免费世界杯直播”服务符合实际情况,有明确的合同依据。抖音集团将对相关禁令提起复议。
|梅花数据舆情分析|
根据梅花数据舆情监测系统监测,在12月5日-12月11日,此事件共监测相关舆情声量总计395条,敏感度19.75%。
其中信息来源分布图如下图所示,声量主要集中在客户端,客户端占比56.46%,微信占比20.25%,网站占比11.14%,其他信息来源占比不超过10%。
声量热词方面,热词云图如下所示,其中“世界杯”“视频”“直播”“服务”“赛事”“许可”“咪咕”“超高清”等词汇排名较前。
热搜方面,抖音事件相关热搜热度总计28.69万,上榜记录1次,上榜平台1家,持续时长7小时。详情可扫描以下二维码查看。
|喜来登回应婚房太吵扣3千押金|(声量339条,敏感度97.64%)
关键词:服务质疑 酒店行业
近日,广东湛江,一则“喜来登称婚房太吵扣3千押金”的新闻报道引网友热议。
据报道,吴女士订房间用作新婚接亲,交了3000元押金。验收退房后,酒店通知接亲时打扰到隔壁房客,致他人拒付房费,于是扣掉押金。酒店称提醒过4次,吴女士表示没听到。
12月9日,该酒店朱经理回应媒体称,目前押金3000元已退还,已和当事人达成和解,其余详情不便透露。
|梅花数据舆情分析|
根据梅花数据舆情监测系统监测,12月5日-12月11日,此事件共监测相关舆情声量总计声量339条,敏感度97.64%。
其中信息来源分布图如下图所示,声量主要集中在微博,微博占比71.10%,客户端占比14.75%,其他信息来源占比不超过10%。
声量热词方面,热词云图如下所示,其中“押金”“酒店”“婚房”“接亲”“3000元”“房费”“新婚”“验收”“支付”“拒绝”等词汇排名较前。
热搜方面,喜来登事件相关热搜热度总计52.37万,上榜记录1次,上榜平台1家,持续时长5小时。详情可扫描以下二维码查看。
|华大基因回应核酸检测不准被举报|(声量25573条,敏感度96.19%)
关键词:个人举报 医疗行业
12月4日,一篇主题为“实名举报华大基因核酸检测不准”的自媒体文章在网络发酵传播。一位自称王德明的男子,实名举报华大基因核酸检测不准,并表示自己因举报被殴打致残。
12月4日晚间,深圳华大基因科技有限公司微信号“华大集团动态”发布《关于王某明恶意诋毁的严正声明》称,系王德明造谣、恶意诋毁,恳请大家不信谣、不传谣,支持我们严肃维权。
华大基因声明,华大严格按照相关规定合法合规地开展业务,开发的新冠核酸检测试剂盒已经取得多个国家和地区的资质认证,核酸检测准确度符合行业标准,临床使用评价积极。
|梅花数据舆情分析|
根据梅花数据舆情监测系统监测,12月5日-12月11日,此事件共监测相关舆情声量总计声量25573条,敏感度96.19%。
其中信息来源分布图如下图所示,声量主要集中在视频,视频占比68.44%,客户端占比13.01%,微博占比12.60%,其他信息来源占比不超过10%。
声量热词方面,热词云图如下所示,其中“核酸检测”“不准”“王德明”“实名举报”“恶意诋毁”“举报”等词汇排名较前。
热搜方面,华大基因事件相关热搜热度总计6097.54万,上榜记录17次,上榜平台7家,持续时长76小时。详情可扫描以下二维码查看。
本文数据来源:梅花数据整理搜集
- 按热度
- 按时间
