一周负面舆情回顾:丰田深陷“机油门”事件
关于疫情方面的舆情回顾,至今已持续一月有余,本周梅花网MICE将重新回归企业的危机公关上面,希望能对广大公关人有所助益。另外此前梅花网总结了《2019年十大危机公关事件》,我们邀请数十位资深的公关人士和多位公关专家为各事件打分,点评,现已将点评内容连同文章本身整理成文档放在附件当中,读者可自行下载查阅。
|丰田深陷“机油门”事件|
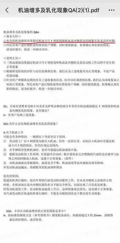
近日,在多地广汽丰田、一汽丰田、雷克萨斯车主投诉,称搭载A25系列发动机的丰田系混合动力产品出现机油增多、机油乳化的问题。媒体报道称,15日,在车质网近1个月的投诉排行榜上看到,一汽丰田、广汽丰田及雷克萨斯相关车型在10个上榜的品牌里占据了4个。其中,凯美瑞排首位,亚洲龙、雷克萨斯ES、RAV4荣放分别排第2、6、10位。截至15日,上述投诉显示共有548条,且原因均含“机油增多、机油乳化”。
3月13日晚,针对近期部分车主反应的荣放、亚洲龙等丰田混动车型出现的不同程度的机油乳化、机油增多问题,丰田中国相关负责人回应媒体称:“属于正常情况,对车辆使用和安全不会造成影响,顾客可以放心使用车辆。”。
针对上述车主遇到的情况,丰田中国相关负责人向媒体记者表示,造成机油上升和乳化的原因可能有多方面。“发动机工厂以F刻度线为准注入机油,但有一定的公差。实际注入机油时有超过F线的情况,但仍在规定范围内;在车辆保养更换机油时,也有可能超过机油液面F线;根据发动机的工作原理,在低温冷启动时,极少量的未完全燃烧的汽油经过活塞环与缸体之间的间隙进入机油;对机油液面高度测量时,地面是否平整,机油温度等也对液面高度有影响。”
而造成乳化的原因,丰田中国给出的解释为,可能是由于发动机反复在无法充分暖机的状态下使用,发动机内少量的结露水不能蒸发且混入到机油里。“车辆中高速行驶后发动机会充分暖机,随着发动机机油温度的上升,混入到发动机机油中的少量水分蒸发后,乳化现象就会消失。”
此外,有网友曝出一份疑是丰田汽车的销售话术,而这正好有关于目前丰田系车型出现的机油增多和机油盖乳化的问题。该份文件更加加剧了众多车主对丰田汽车的不满情绪。
其实3月份不止一家车企出事,特斯拉“减配门”更引得众怒:
|特斯拉“减配门”持续发酵|
近日,国内陆续有多位车主爆料国产特斯拉Model 3存在减配行为, 车主晒出的证据显示,在其所购国产Model 3的《电动车环保信息随车清单》上明确注明硬件型号为HW3.0(1462554),可车主在检查车辆时发现,所购国产Model 3的硬件型号却为HW 2.5(1483112),清单信息与实际装配的硬件竟然完全不同。这让不少车主,极度不满,当前已有车主向特斯拉官方400电话进行投诉,以及315平台,提起维权诉讼。
3月3日,特斯拉官方3日发出声明,称由于供应链出现状况,没有选装FSD(全自动驾驶)的部分Model 3车型为按时交车,用硬件HW2.5暂时替代一下,在产能及供应链恢复后,将会通过特斯拉服务中心为这些车主提供免费更换HW3.0的服务。之后,特斯拉首席执行官埃隆·马斯克也在推特上发文对HW 2.5和HW 3.0的争议进行了表态。马斯克称“那些投诉的车主实际上并没有订购FSD。他们可能并不清楚,如果在交付后又订购了FSD,那么相应的计算机硬件是可以免费升级的。”同时马斯克也表示特斯拉目前正计划在本月晚些时候发布FSD的更多功能。
有媒体认为,无论是特斯拉官方还是马斯克,都没有正面回应他们的失误,只是在玩文字游戏,车主们明明反馈的是特斯拉擅自更换旧芯片,与官方发布的清单型号不符,但马斯克却扯到了有没有购买FSD包和计算机升级是否免费的问题上去。
3月10日,工业和信息化部装备工业一司针对特斯拉Model 3车型部分车辆违规装配HW2.5组件问题约谈了特斯拉(上海)有限公司。责令特斯拉(上海)有限公司按照《道路机动车辆生产企业及产品准入管理办法》有关规定立即整改,切实履行企业主体责任,确保生产一致性和产品质量安全。
之后,媒体报道特斯拉中国的更改了决定:除了免费给既有Model3车主进行芯片升级,未来新购国产Model3的用户也都将享有HW3.0硬件,无论其是否选装FSD。而对于目前将拿到搭载HW2.5车辆的订单用户,特斯拉将根据车主意愿,决定先交车再升级芯片还是取消订单。
最后还有第三家车企也陷入了麻烦,而问题还得追溯到去年:
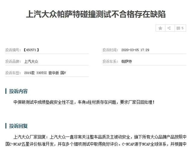
|上汽大众回应帕萨特撞断A柱|
2019年年末,作为中型车标杆的帕萨特在中保研正面25%偏置碰撞中,发生了A柱弯折,弹出的气囊连假人的头部都没能接住,最终成绩在参与测试的车型中垫了底。不止帕萨特,同为上汽大众旗下热销车型的途观L的测试结果也是P(较差)。
对此,部分帕萨特车主以此结果为依据在相关汽车投诉网站进行了投诉,要求厂家给出说法、进行召回。
3月13日,上汽大众官方终于对此进行回应:
“上汽大众一直非常关注整车品质及主被动安全,旗下所有大众品牌产品按照中国C-NCAP五星评价标准开发,并在多个细项测试中取得良好评价。C-NCAP源于NCAP全球体系,并根据中国交通及道路情况进行了适应性改进,这也是目前国内最通用的安全标准。同时,帕萨特配备多项主被动安全配置,可以最大程度避免碰撞的发生,更好地对车内人员进行保护。针对此次某细分项评测成绩不佳,我们也非常重视,已第一时间开展技术分析,再次感谢您对上汽大众的关注。我司要求经销商继续关注客户车辆使用情况,保证客户放心用车。”
|飞猪被诉退票难|
近期,多位用户反映称,在飞猪平台退票出现扣除高额手续费、不予退款以及延迟退款等现象,而这不仅违背了民航局的指令,也与该平台的承诺不符。
据悉,有一个飞猪退票群,目前已经有三百多人,群内每天都有新的案例。这些精疲力尽的消费者紧紧地团结在一起,互相帮忙在微博等平台顶帖,以防止自己的求助维权帖被限流。
记者采访到了此飞猪退票群的群主,她对记者表示,“我和平台斗智斗勇了一个多月才终于拿到退款,但群里还有许多人仍然面临着权益被侵害的困境,我们希望让飞猪的负责人出来和我们对话。”
据群主叙述,自民航局宣布将免费退票政策适用范围扩大到所有航班,要求航空公司及其销售代理人为1月24日前已购买机票的旅客免费办理退票起,大家开始在各个平台上退票,但是当时飞猪平台出现了数量众多消费者得不到退款的现象,于是在1月31日拉了飞猪退票群。记者整理了群主提供的众多案例,其中大部分是航空公司已退票但平台迟迟没有退款的情况。
对于众多消费者反映的退款慢的问题,该工作人员表示,绝大多数订单都已在退订时限前完成。由于史无前例的退票数量,加上退改政策多次更新,使得航空公司无法立即完成系统的重建,只能航司和代理人进行人工手动核定操作,人工审核速度慢,所以造成了大量退款订单的积压。飞猪已先行启动了消费者保障基金垫付退票款,截至3月8日,已为经营困难的商家垫付退票款超10亿元。
在对符合疫情期间航司免费退订政策,但被多收退票费用的问题进行说明时,飞猪方面表示,由于订单量极大,在退票过程中不排除存在少量手续费少退、漏退、多退的情况。飞猪通过技术手段监控平台订单的退款情况,发现费用错误将主动联系用户补退费用。如用户发现退票费用错漏,也请联系飞猪,经核实后将立刻补退。
本文数据来源:梅花网MICE舆情监测整理搜集
梅花网MICE舆情监测cis.meihua.info(MICE全称:Market Intelligence Center For Enterprise)是基于梅花网广告监测及新闻监测数据平台,为企业提供舆情负面监测、公关信息收集、市场战略及完全定制化信息的一站式管理解决方案。
MICE定制服务自2008年起长期稳定服务客户逾1000家,行业分布于化工、金融、地产、医药、快消、教育、媒体娱乐等,典型客户有上海华特迪士尼、平安集团、凯德集团、陶氏化工、欧莱雅、星巴克、新浪等。
梅花网舆情监测公众号
- 按热度
- 按时间
