一周负面舆情回顾:瑞幸回应财务造假
清明假期回来,老规矩还是回顾一下上周有哪些舆情事件,相信大家也心知肚明,上周最大的舆情事件莫过于瑞幸财务造假:
|瑞幸回应财务造假|
事情还得从头说起。
1月31日,浑水称收到了一份关于瑞幸咖啡的匿名报告,浑水认为报告内容属实,在官方推特上发布了这份做空报告。报告认为,瑞幸咖啡从2019年第三季度开始捏造财务和运营数据,夸大门店的每日订单量、每笔订单包含的商品数、每件商品的净售价,从而营造出单店盈利的假象。又通过夸大广告支出,虚报除咖啡外其他商品的占比来掩盖单店亏损的事实。这份研究报告一经发布,当日,瑞幸咖啡股价盘中跌超26%,收盘仍下跌10.7%。
2月3日,瑞幸否认了所有指控,并回应称报告毫无依据,论证方式存在缺陷,属于恶意指控。
4月2日晚间,美股开盘前,瑞幸咖啡在美国证监会官网挂出了一份文件。公司承认,2019年第二到第四季度,公司首席运营官(COO)兼董事刘剑等人有可能虚增了22亿交易额。公司同时提醒,此前发布的财报不再具有公信力,可能需要重新调整。受此影响,瑞幸股价盘前一度暴跌超80%,盘中一度下探至4.9美元/股,截止收盘重挫75.57%报6.4美元。一夜之间,市值缩水近50亿美元。
4月3日中午,瑞幸官方微博发图称“今天更要元气满满,我们加油!”当天,瑞幸咖啡董事长陆正耀及CMO杨飞也先后在朋友圈转发同样截图,并称要元气满满。杨飞同时表示,资本的事情自己不是很清楚,感谢关心,表示会进行反思。
此外,收到财务造假的影响,消费者担心瑞幸因财务造假而倒闭,因而尽快使用已购饮品劵,这导致了瑞幸咖啡线下门店一度爆单,APP、小程序奔溃。瑞幸官方微博发布消息:“中午高峰期,APP崩了,程序员小哥哥正在紧急抢修中。”
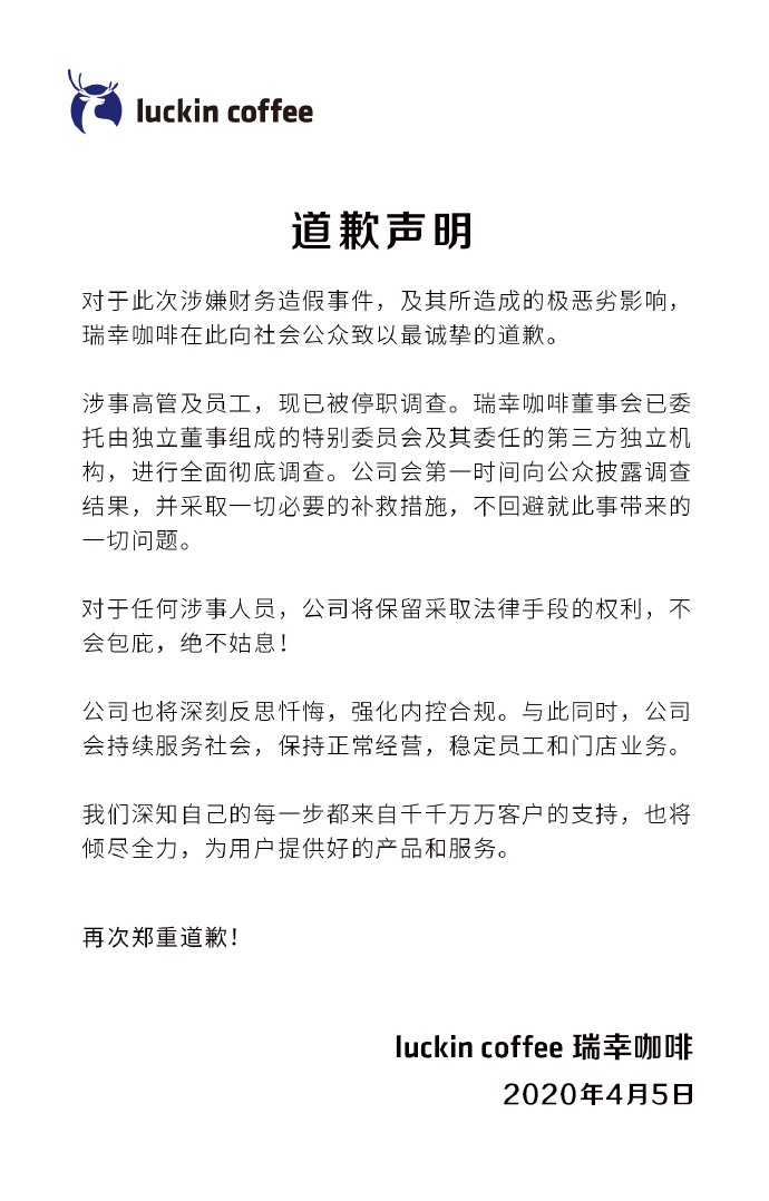
4月5日下午,瑞幸咖啡官方微博正式发布道歉声明,表示涉事高管及员工现已被停职调查,公司已委托特别委员会及其委任的第三方独立机构进行全面彻查,将在第一时间披露调查结果。
|梅花网MICE舆情分析|
瑞幸咖啡是在4月2日美股开盘之前自曝出了财务造假事件,既然是主动曝出,可想而知瑞幸公司接下来一系列的动作也是在有所准备的情况下做出的。事发之后,瑞幸公司“元气满满”在意料之外也是情理之中。对于消费者来说,他们并不关心瑞幸公司的投资者的利益,尤其还是远在海外的美国投资者,他们关心的还是咖啡和伴随咖啡的一系列服务,因此我们在瑞幸官微下能看到不少加油打气的评论。瑞幸公司在消费者层面上的企业形象在此次舆情几乎没有损失,但在投资领域的信誉却一落千丈。瑞幸公司现在首当其冲的是解决此次财务造假事件的法律问题,其次是证明其有确实存在的盈利能力。而这有待更长时间的观察。小编也会持续关注。
其次,清明节期间餐饮行业开始复苏,然而商家期盼的报复性消费未必猛烈,但不少食客反馈报复性涨价倒是来了:
|海底捞回应涨价:整体价格上涨幅度控制在6%|
最近,多位网友在微博发布消息称,海底捞恢复堂食之后涨价,且菜量变少。北京一位食客称,其血旺半份从16涨到23元;半份土豆片13元,一片土豆1.5元,自助调料10块钱一位;米饭7块钱一碗;小酥肉50块钱一盘。吃一顿,人均220+。
对此,海底捞公共关系部方面回应称,受疫情和成本上涨因素的影响,海底捞确实调整了部分菜品价格,整体价格上涨幅度控制在6%。此外,公司也在尽力控制成本。目前海底捞在全国各地均推出了到店自提业务,通过海底捞线上渠道或现场下单,顾客自提可享有6.9折至8.5折不等的折扣。同时,我们也希望在4月25日前改良包装材料,并升级换代、不断优化成本,提供更好的折扣,减少消费者的支出。
|麦当劳回应小程序崩了:可前往柜台出示二维码核销|
4月6日,据网友反映麦当劳微信小程序崩溃了。当天是麦当劳会员日,此前特别推出的39元半价金桶优惠券仅限4月6日当天可以使用,大量消费者前往麦当劳小程序点餐造成访问量巨大而崩溃。
当天下午,麦当劳在微博回应网友表示,感谢对麦当劳会员日的关注!若小程序无法下单,可以前往柜台出示卡券二维码核销。感谢理解!
不过据网友反映,这并没有很好的解决问题,不少用户发现小程序崩溃后,已经前往麦当劳线下门店取餐,结果发现还是要排长队,造成大量人员扎堆聚集。
截至目前,微博上#麦当劳小程序崩了#兴趣主题获得2.7亿次阅读和3.5万的讨论。
最后,我们来关注一起黑公关事件:
|长安汽车回应“黑公关事件”|
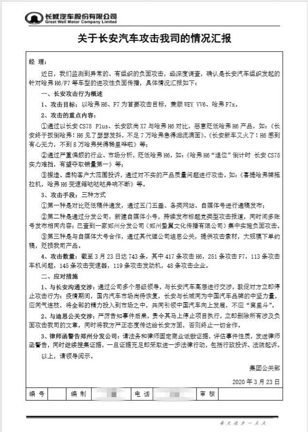
日前,一份长城汽车股份有限公司有关《关于长安汽车攻击我司的情况汇报》的文件在网上流传。文件指出,长城汽车检测到异常的、有组织的负面攻击,经深度调查,确认是长安汽车有组织发起的针对哈弗H6/F7等车型的进攻性负面传播。一时间在汽车行业掀起轩然大波,“长安黑公关”一词更是频频出现在大家眼前。
长城汽车方面表示,事情发生后,已与长安汽车高层和迪思(公关代理公司)进行交涉,有关文章均已删除。而流传到网上的文件为长城汽车内部所发,尚不清楚如何流出,目前正在排查原因。
而长安汽车表示,长安汽车一贯主张中国品牌携手前进,共同推动品牌向上,近期掌握到网上(哈弗)H6对标和不利于(长安)CS75等产品文章800余篇,但我们并不认为这是长城汽车操纵所为。
本文数据来源:梅花网MICE舆情监测整理搜集
梅花网MICE舆情监测cis.meihua.info(MICE全称:Market Intelligence Center For Enterprise)是基于梅花网广告监测及新闻监测数据平台,为企业提供舆情负面监测、公关信息收集、市场战略及完全定制化信息的一站式管理解决方案。
MICE定制服务自2008年起长期稳定服务客户逾1000家,行业分布于化工、金融、地产、医药、快消、教育、媒体娱乐等,典型客户有上海华特迪士尼、平安集团、凯德集团、陶氏化工、欧莱雅、星巴克、新浪等。
梅花网舆情监测公众号
- 按热度
- 按时间

