一周负面舆情监测:张小泉回应“拍蒜”事件
新的一周开始了,之前梅花数据正式推出了要政盘点平台帮助大家随时掌握重点政策,最近我们就要政盘点推出了更多的限时福利,感兴趣的朋友可以查看文末处海报了解详情。
接下来,下面小编继续为大家回顾上周重点负面舆情事情:
张小泉回应“拍蒜”事件;
WPS回应删文档事件;
迪奥2.9万裙装被指抄中国马面裙;
高德打车回应乘客车祸死亡事件;
各事件相关舆情声量与事件敏感度如下所示:
舆情声量方面,上周的主要负面舆情当中,“迪奥事件”声量最高,监测期间共监测到舆情声量73901条,其次 “张小泉事件”舆情声量为34048条,“WPS事件”舆情声量为22757条,“高德事件”舆情声量为11863条。
敏感度方面,“高德事件”相关的敏感度最高,占比达83.77%。“迪奥事件”占比达79.50%,“WPS事件”占比达71.24%, “张小泉事件”占比达 66.31% 。
|张小泉回应“拍蒜”事件|(声量34048条,敏感度66.31%)
关键词:质量问题 刀具行业
日前有媒体报道,广州的王女士用此前购买的张小泉菜刀拍蒜,结果菜刀断了。她带着疑惑去询问张小泉菜刀售后客服,得到的答复是“菜刀不能拍蒜”。该客服回应引起不少网民的不满,相关话题也因此上了热搜。
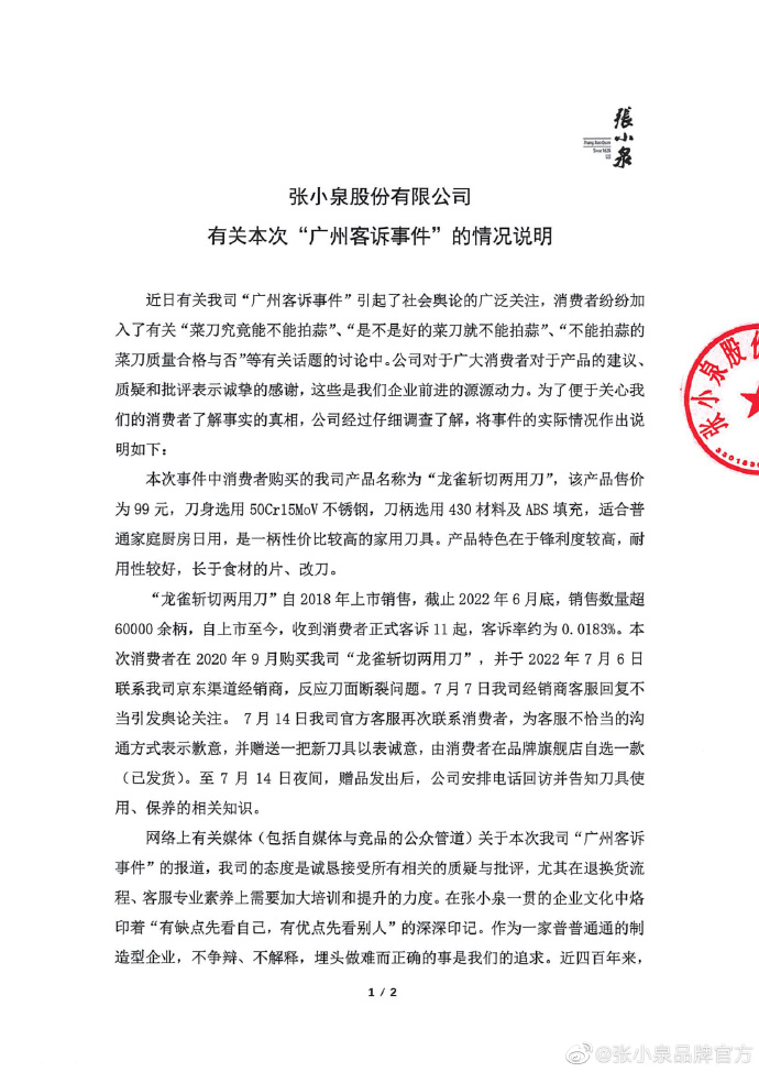
7月15日,张小泉官方微博发布声明称,7月14日公司官方客服再次联系该事件消费者,为客服不恰当的沟通方式表示歉意,并赠送一把新刀具以表诚意,由消费者在品牌旗舰店自选一款(己发货)。至7月14日夜间,赠品发出后,公司安排电话回访并告知刀具使用、保养的相关知识。
说明还称,网络上有关媒体(包括自媒体与竞品的公众管道)关于本次公司“广州客诉事件”的报道,公司的态度是诚恳接受所有相关的质疑与批评,尤其在退换货流程、客服专业素养上需要加大培训和提升的力度。
对于张小泉的刀具究竟能否拍蒜的疑问,情况说明中表示,“ 一般而言,张小泉的常规刀具是可以拍蒜的 。与此同时,公司也友善地提醒消费者,并不是所有的刀具都适合用来拍蒜, 一些硬度较高或者有专用用途的刀具如果用来拍蒜的话,有断刀的风险 。”张小泉称,将持续研发,力争在刀具产品方面,不仅以锋利见长,更能充分考虑中国消费者的实际。
值得一提的是,有记者以消费者身份询问多家刀具客服询问刀具是否可以拍蒜,其中有双立人、苏泊尔客服表示不建议拍蒜。
|梅花数据舆情分析|
根据梅花数据舆情监测系统监测,在7月11日-7月17日,此事件共监测相关舆情声量34048条,敏感度66.31%。
其中信息来源分布图如下所示,声量主要集中在客户端,客户端占比42.73%,微博占比21.47%,视频平台占比19.77%,其他信息来源占比不超过10%。
声量热词方面,热词云图如下所示,其中“客服”、“硬度”、“断裂”、“刀面”、“不建议”、“材质”等词汇排名较前。
热搜方面,张小泉事件相关热搜热度总计1.3亿,上榜记录37次,上榜平台7家,持续时长113小时。详情可扫描以下二维码查看。
|WPS回应删文档事件|(声量22757条,敏感度71.24%)
关键词:服务问题 办公软件行业
日前,“WPS 被曝会删除用户本地文件”话题登上热搜,引起网友热议。
据网友发布的截图显示,网友“米兔只想赚钱”称自己利用 WPS 写作编辑的一百多万字小说,被 WPS 以“文件含有违禁内容,禁止访问”的理由进行封锁,完全打不开。部分网友推测称,WPS 的敏感词探测功能在探测出敏感信息后,可能会锁死文件,甚至将云端和本地文件都删除。
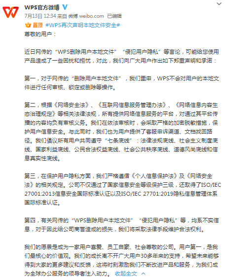
7月11日, WPS 官方微博回应称:
“近期一位用户分享的在线文档链接,涉嫌违规,我们依法禁止了他人访问该链接。此事被讹传为#WPS#删除用户本地文件。
为此,我们特地声明:WPS作为一个发展了30多年的办公软件,始终把用户体验和保护用户隐私放在第一位。关于删除用户本地文件的说法纯属误导,我们将保留通过法律途径维护合法利益的权利。”
7月13日,WPS再发声明称:对于网传的“删除用户本地文件”,我们重申,WPS不会对用户的本地文件进行任何审核、锁定或删除等操作。
WPS表示,在依法审核时,会采取严格的加密脱敏措施,保护用户信息安全。与此同时,也为用户提供了客服申诉渠道、文档找回路径。有关网传的“WPS删除用户本地文件”“侵犯用户隐私”等,均系不实信息,对于因此给公司商誉造成的损失,将采取法律手段维护合法权利。
此外在该声明下,有网友询问能否减少广告。WPS回复该网友,最晚将于明年年底前彻底关闭广告。
7 月 14 日,金山办公 CEO 章庆元接受媒体采访时表示,他始终认为 WPS 没有做错什么 —— 只是按照法律要求做了信息平台应该做的事情。他肯定 WPS 没有删除或封锁当事人的本地文件,是对方误解了在线文档与本地文档的区别,他也强调 WPS 绝对不会对用户的本地文件做审核及任何操作。他不愿意公开文档涉嫌违禁的具体原因,称那对当事用户不利,也属于用户个人的隐私。
不过,章庆元也承认在线文档和本地文档这两者本身界限模糊,用户容易混淆,“是需要改进的地方”。
章庆元还认为,凡是提到国产软件,一定会有很多声音质疑的,国产软件里面肯定会搞什么鬼。他不得不承认这与 WPS 早些年中国特色的盈利模式有关,而他们已经在努力把商业模式变 “优雅”。
|梅花数据舆情分析|
根据梅花数据舆情监测系统监测,在7月11日-7月17日,此事件共监测相关舆情声量总计22757条,敏感度71.24%。
其中信息来源分布图如下图所示,声量主要集中在客户端,客户端占比49.57%,微博占比24.60%,网站占比14.24%,其他信息来源占比不超过10%。
声量热词方面,热词云图如下所示,“回应”、“访问”、“禁止”、“涉嫌违规”、“删除”、“声明”其中等词汇排名较前。
热搜方面,WPS事件相关热搜热度总计4367万,上榜记录20次,上榜平台7家,持续时长77小时。详情可扫描以下二维码查看。
|迪奥2.9万裙装被指抄中国马面裙|(声量73901条,敏感度79.50%)
关键词:抄袭问题 奢侈品行业
日前,有网友发现迪奥刚上市的服装中有一款黑色裙装,与中国传统服饰马面裙十分相似,但品牌的介绍里只字未提与马面裙的关系,而是称其“标志性的Dior廓形”。这一情况引发诸多网友不满,纷纷指责该品牌“抄袭”“文化挪用”“文化剽窃”。“迪奥抄袭”相关话题冲上热搜第一。
7月16日,有记者发现迪奥中国官网已查询不到该商品但国外官网仍有该产品在售。
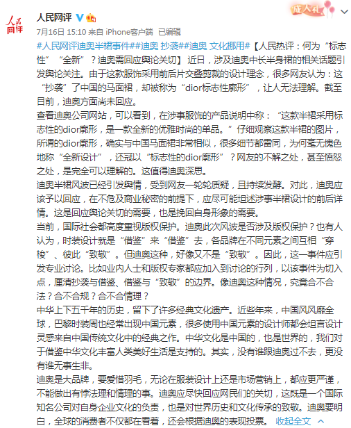
7月16日下午,人民热评发表评论:何为“标志性”“全新”?迪奥需回应舆论关切。
评论指出,迪奥半裙风波已经引发舆情,受到网友一轮轮质疑,且持续发酵。对此,迪奥应该予以回应,在不危及商业秘密的前提下,应尽可能坦述涉事半裙设计的前后详情。这是回应舆论关切的需要,也是挽回自身形象的需要。
而截至目前,迪奥官方并未给出正式回应。
|梅花数据舆情分析|
根据梅花数据舆情监测系统监测,在7月11日-7月17日,此事件共监测相关舆情声量总计声量73901条,敏感度79.50%。
其中信息来源分布图如下图所示,声量主要集中在微博,微博占比82.79%,其他信息来源占比不超过10%。
声量热词方面,热词云图如下所示,其中“马面裙”、“抄袭”、“设计”、“半身裙”、“汉服”、“不要脸”等词汇排名较前。
热搜方面,迪奥事件相关热搜热度总计5672.87万,上榜记录14次,上榜平台7家,持续时长66小时。详情可扫描以下二维码查看。
|高德打车回应乘客车祸死亡事件|(声量11863条,敏感度83.77%)
关键词:意外事件 出行行业
近日,郑州一女子乘坐由高德打车平台派发给“有象约车”的网约车时,因遭遇重型自卸货车撞击,发生车祸去世。死者家属称,其乘坐的车辆缺少网约车运营的相关证件,属于违法载客,而且在车祸发生时还超速行驶。
7月16日晚,高德打车官方微博对此事回应称:经交警支队认定,重型自卸货车因闯红灯且超过核定载质量,并有驾车拨打接听手持电话妨碍安全驾驶的行为,负事故全部责任。有象约车具有交通部门颁布的当地网络预约出租汽车经营许可证。
高德打车还表示,已第一时间与有象约车组成专项工作组积极跟进处理相关事宜。专项工作组第一时间与家属取得联系,密切配合事故的调查、处理,及伤者的救治。在肇事方重型货车拒绝履行相关责任的情况下,专项工作组先行垫付了伤者的医疗救治费用及死者的丧葬费用。
有象约车也于7月16日发表了对此事的声明,指出肇事方重型自卸货车驾驶员刘某及其所在公司拒绝履行相关责任,有象约车本着人道主义精神,先行垫付了伤者的医疗救治费用及死者的丧葬费用,并正在推动保险公司进行死者的相关赔偿,保险公司已在加快审批流程,争取早日理赔到位。
不过,死者家属在微博再次发声,称事发后高德平台、有象约车均未主动联系和慰问,而是家属在7月14日第一次主动联系平台。并要求高德平台出示该网约车的《网络预约出租汽车运输证》和汽车驾驶员的《网络预约出租汽车驾驶员证》,以表明车辆证件的真实合法性。
根据该家属提供的文件,目前仅收到了36000元的垫付费用,但相比重伤人员已产生的20余万治疗费用,仍是杯水车薪。
|梅花数据舆情分析|
根据梅花数据舆情监测系统监测,在7月11日-7月17日,此事件共监测相关舆情声量总计声量11863条,敏感度83.77%。
其中信息来源分布图如下图所示,声量主要集中在微博,微博占比41.55%,客户端占比34.11%,其他信息来源占比不超过10%。
声量热词方面,热词云图如下所示,其中“网约车”、“车祸”、“事故”、“责任”、“费用”、“回应”等词汇排名较前。
热搜方面,高德事件相关热搜热度总计5439.35万,上榜记录17次,上榜平台6家,持续时长42小时。详情可扫描以下二维码查看。
本文数据来源:梅花数据整理搜集
- 按热度
- 按时间
