2020年新型冠状病毒行业疫情应对报告
 2020-03-11 快速评论
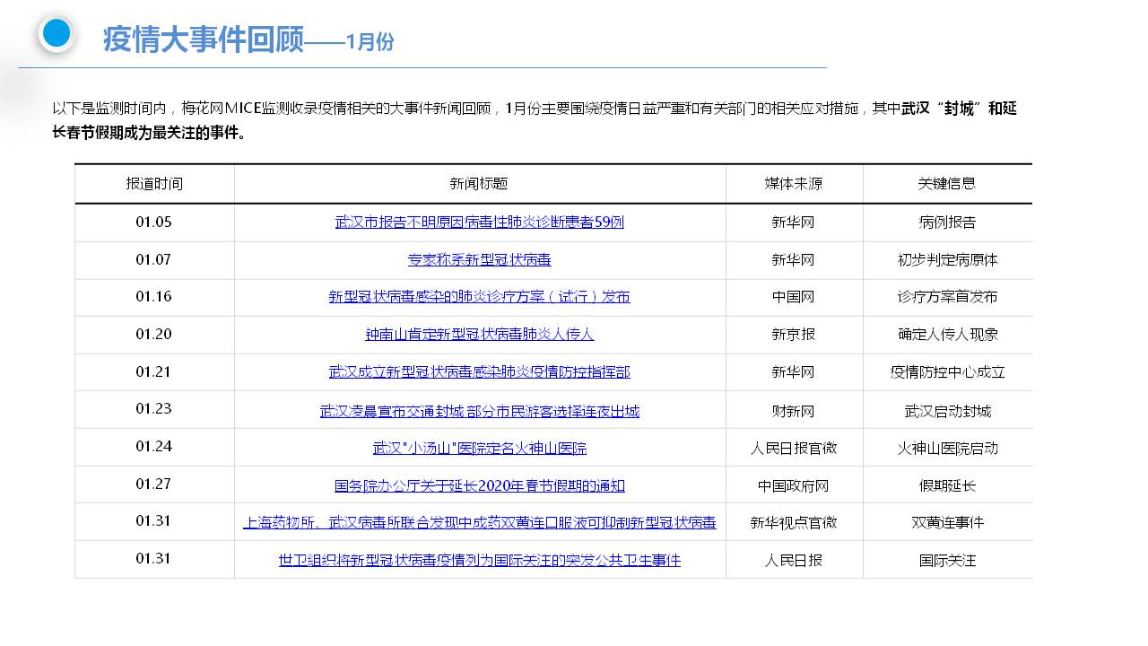
本报告主旨是了解此次新型冠状病毒疫情重大舆情事件及相关应对政策,盘点优秀的企业应对方案,了解疫情有关负面舆情事件。报告分为疫情大事件回顾、国家相关扶持政策、企业公益案例盘点、企业应对案例盘点、疫情有关负面事件盘点。以下截图仅展现部分内容,各位读者可在文末点击超链接自行下载了解。
本报告主旨是了解此次新型冠状病毒疫情重大舆情事件及相关应对政策,盘点优秀的企业应对方案,了解疫情有关负面舆情事件。报告分为疫情大事件回顾、国家相关扶持政策、企业公益案例盘点、企业应对案例盘点、疫情有关负面事件盘点。
以下截图仅展现部分内容,各位读者可在文末自行下载了解。
本文数据来源:梅花网MICE舆情监测整理搜集
梅花网MICE舆情监测cis.meihua.info(MICE全称:Market Intelligence Center For Enterprise)是基于梅花网广告监测及新闻监测数据平台,为企业提供舆情负面监测、公关信息收集、市场战略及完全定制化信息的一站式管理解决方案。
MICE定制服务自2008年起长期稳定服务客户逾1000家,行业分布于化工、金融、地产、医药、快消、教育、媒体娱乐等,典型客户有上海华特迪士尼、平安集团、凯德集团、陶氏化工、欧莱雅、星巴克、新浪等。
评论点击 登录 梅花网,用您的头像和昵称秀出您的观点
0/300
- 按热度
 - 按时间
 
