蔚来起诉“烧烤炉”,索赔200万?
作者 | Soda
来源 | 顶尖创意营销(ID:TOPCMG)
文中图片来源网络,侵删
临近年底
各大汽车品牌摩拳擦掌
各种促销手段
大有山雨欲来的架势
与此同时
蔚来也没闲着
跟一个烧烤炉商家杠上了
是这样的
前不久
蔚来把一个
烧烤炉商家给告上法庭
原因则是对方生产
销售的烧烤炉上
通风孔设计“撞脸”蔚来logo
损害了蔚来的商标合法权利
蔚来车标,上方是半圆形
象征「蔚蓝的天空」
下方为尖角小A形
是延伸向地平线的道路
寓意挺好的
经过这几年的发展
知名度也挺高
被指侵权的烧烤炉
通风口位置的图案
和蔚来的logo
确实有着一定的相似度
不注意的话
还真以为是蔚来的周边
于是蔚来方面
根本就不惯着
经过一系列的取证
把涉事烧烤炉公司北山狼
给告上了法庭
虽然说北山狼方面解释称
烧烤炉上的标识只是通风孔设计
毫无商标功能
而且烧烤炉和电动车
八竿子打不着
不会让消费者联想
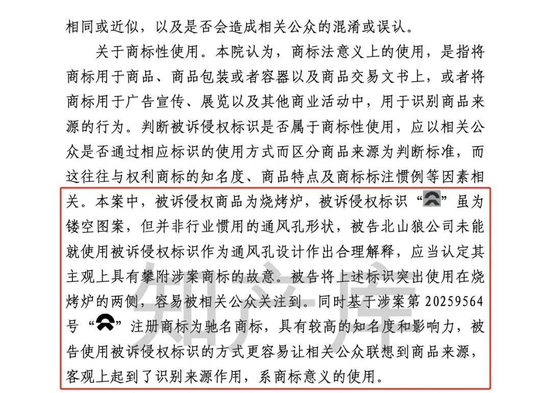
但是法院并不认可这个说法
表示上述标识被突出使用
在烧烤炉的两侧
容易被相关公众关注到
此外,蔚来车标属于驰名商标
有较高知名度和影响力
具有跨类保护的资格
最终法院判决
北山狼公司
赔偿蔚来30万元
蔚来起诉烧烤架通风口设计
还获赔了30万
如此抓马的事情一出
自然是引起了网友的热议
有网友觉得
蔚来有些离谱了
按照这个思路
窗花镂空图案
都没法用了
隔壁理想
都得去起诉
马桶的按钮设计
也有网友支持蔚来
烧烤架通风口处
雷同的图案设计
没有实际功能意义
很难说不是在故意碰瓷
公说公有理
婆说婆有理
对于蔚来来说
维护自身商标权利
本就无可厚非
而对于涉事烧烤炉商家来说
被蔚来起诉了
钱也赔了
但多少也是获得了
一定的品牌曝光
值得一提的是
在蔚来官方小程序上
售卖的也有烧烤炉
329元一个
不知道出了这档子事之后
蔚来方面
会不会考虑
直接把烧烤炉的通风口
给改成自家logo的样子
这样既有一定的
美观度以及实用性
还能将此次的侵权事件
给彻底的圆回来
可谓是一举多得
怎么看,怎么看,你们都怎么看待这件事儿?评论区见?
注:文章为作者独立观点,不代表梅花网立场。
本文由顶尖创意营销授权梅花网,并经梅花网编辑发布。版权归原作者所有,未经授权,请勿转载,谢谢!
- 按热度
- 按时间
