梅花数据2025年度十大危机舆情案例
2026-01-05 快速评论
梅花数据根据传播影响⼒、公众反馈、案例典型、⾏业代表等多个维度筛选整理出年度⼗⼤品牌危机舆情案例。事件类型上包括意外事故、⾼管翻⻋、公共事件、内部管理、用户维权、争议话题等等,供⼴⼤公关从业者参考。
梅花数据根据传播影响⼒、公众反馈、案例典型、⾏业代表等多个维度筛选整理出年度⼗⼤品牌危机舆情案例。事件类型上包括意外事故、⾼管翻⻋、公共事件、内部管理、用户维权、争议话题等等,供⼴⼤公关从业者参考。
本文仅展示部分案例,欢迎有需要的读者点击此处或扫码以下海报二维码下载全部案例内容。
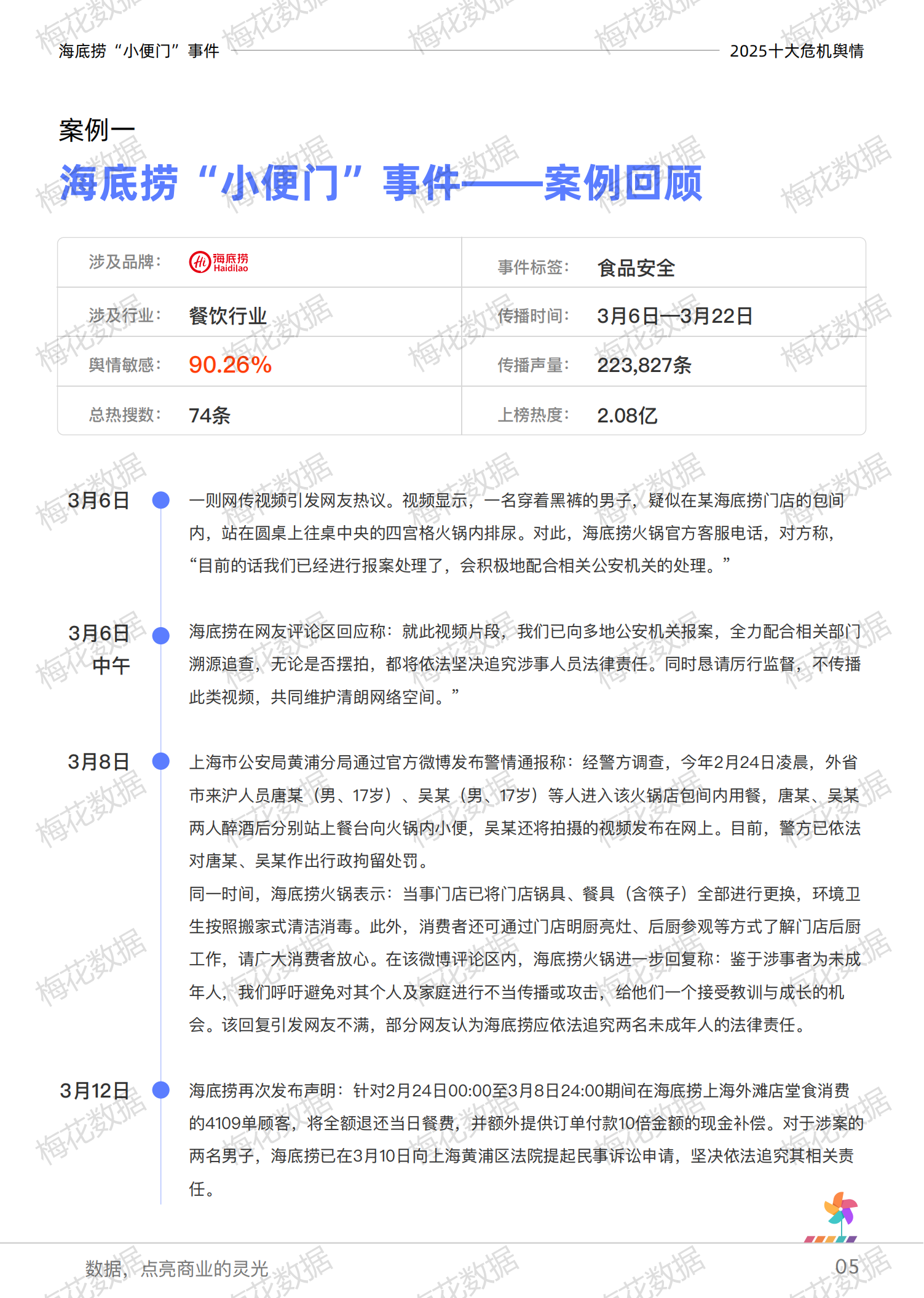
部分案例内容展示:
评论点击 登录 梅花网,用您的头像和昵称秀出您的观点
0/300
- 按热度
- 按时间
